HOME   LIST
‹–   –›

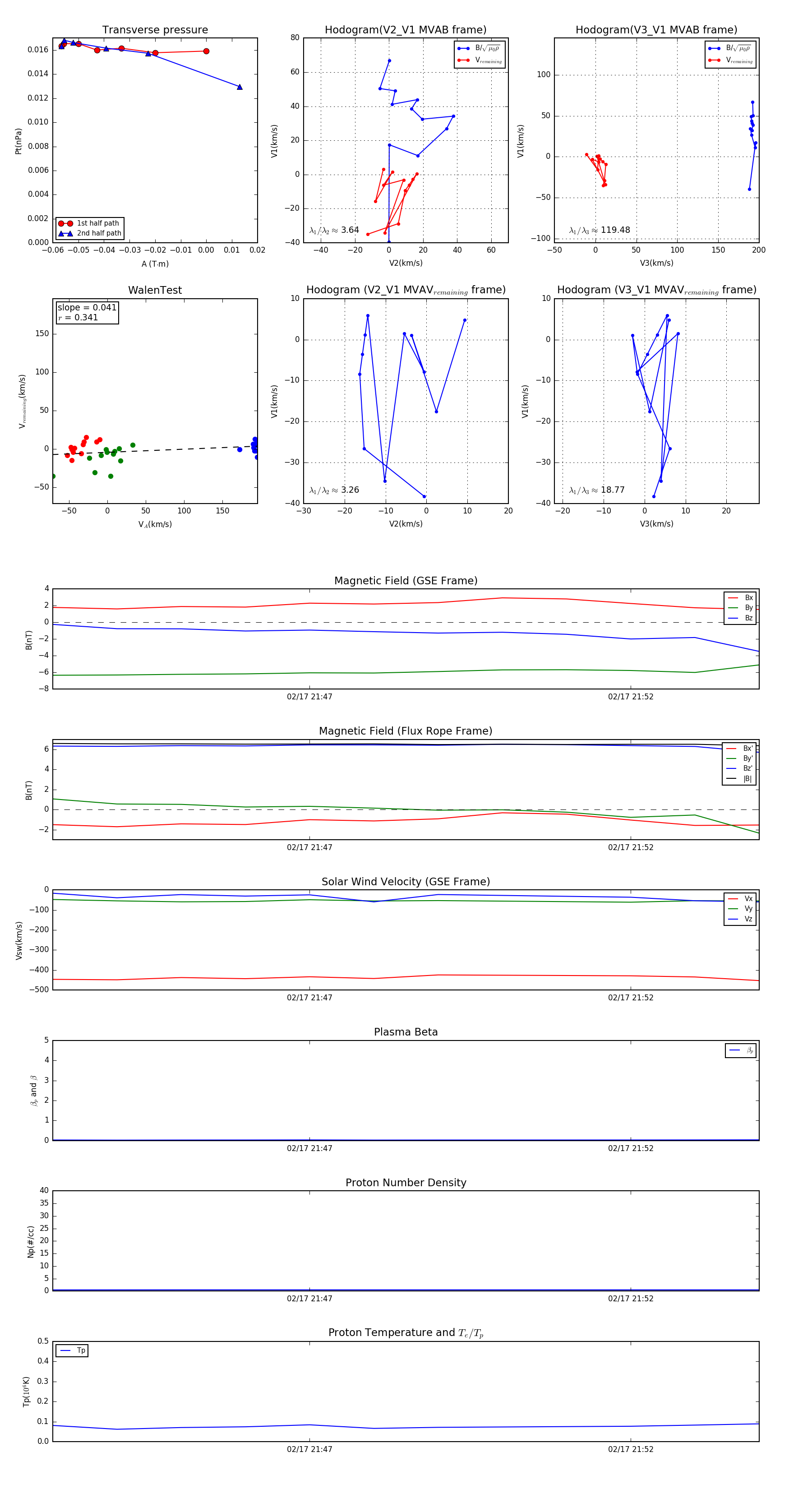
Flux Rope in 2004

Flux Rope Event 2004-02-17 21:43 ~ 2004-02-17 21:54 (12 minutes)


plot