HOME   LIST
‹–   –›

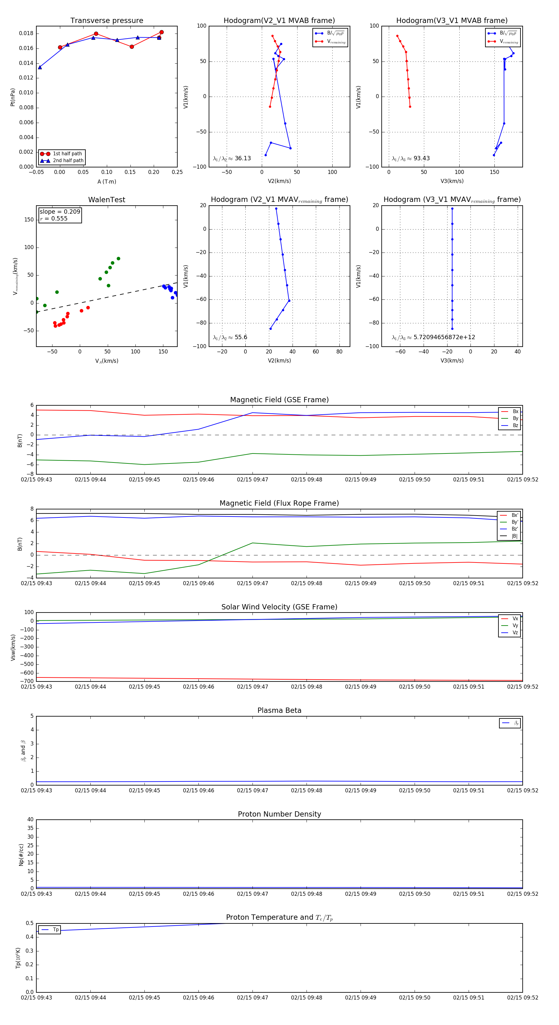
Flux Rope in 2004

Flux Rope Event 2004-02-15 09:43 ~ 2004-02-15 09:52 (10 minutes)


plot