HOME   LIST
‹–   –›

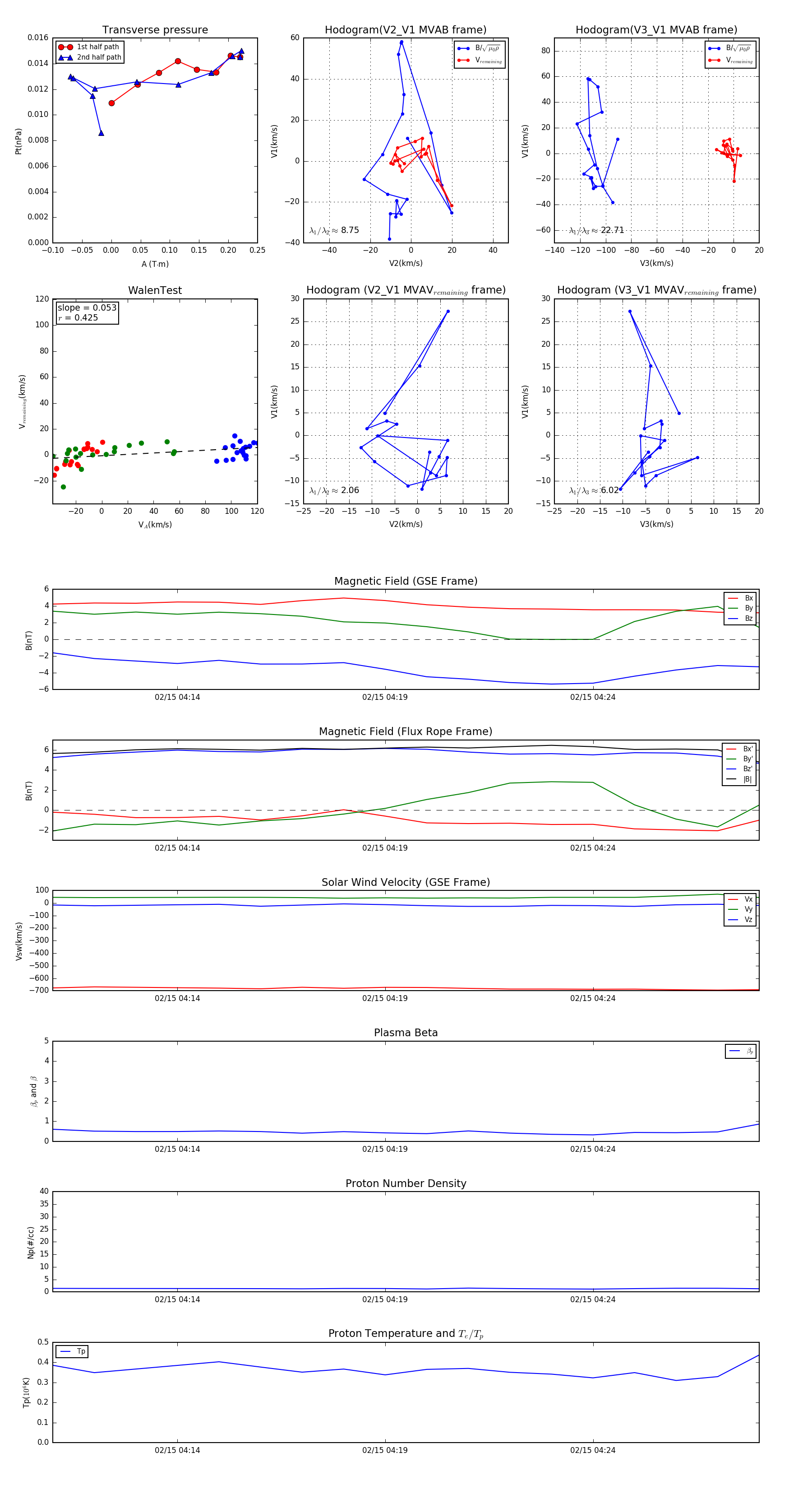
Flux Rope in 2004

Flux Rope Event 2004-02-15 04:11 ~ 2004-02-15 04:28 (18 minutes)


plot