HOME   LIST
‹–   –›

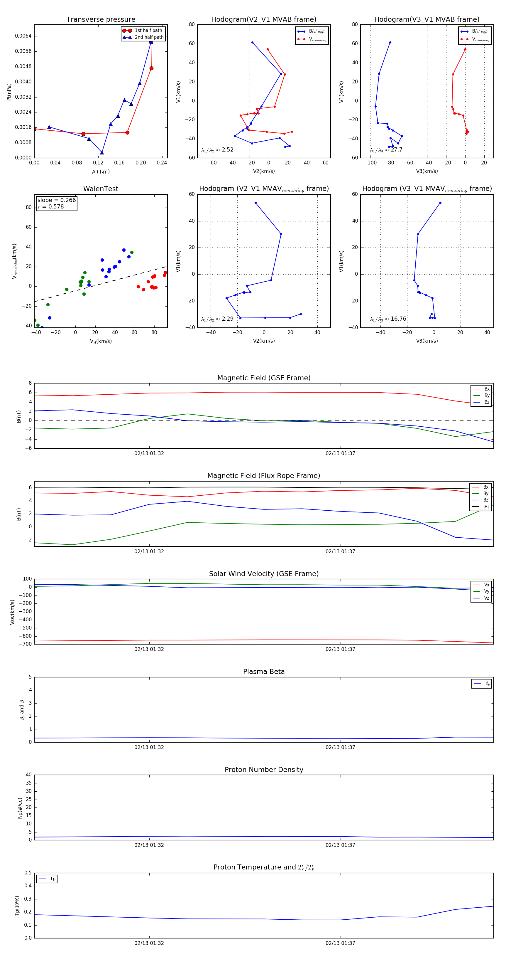
Flux Rope in 2004

Flux Rope Event 2004-02-13 01:29 ~ 2004-02-13 01:41 (13 minutes)


plot