HOME   LIST
‹–   –›

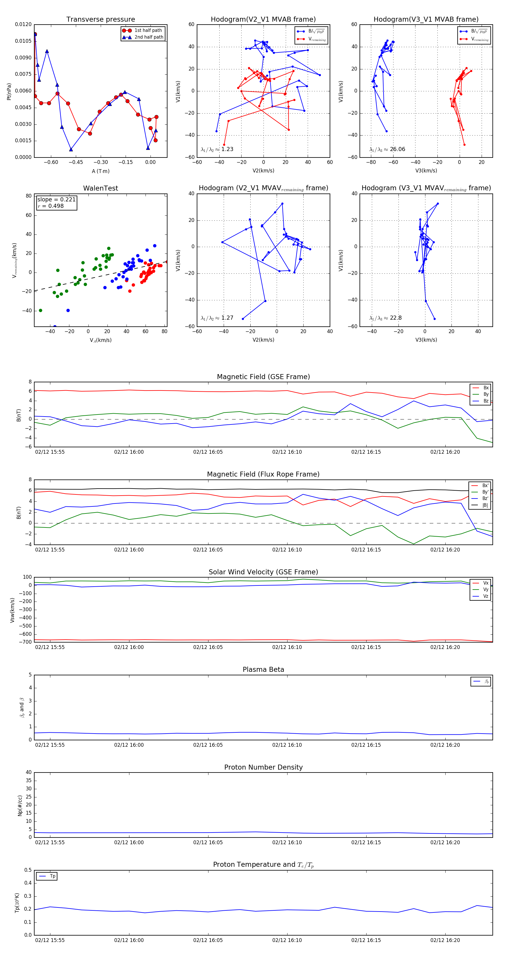
Flux Rope in 2004

Flux Rope Event 2004-02-12 15:54 ~ 2004-02-12 16:23 (30 minutes)


plot