HOME   LIST
‹–   –›

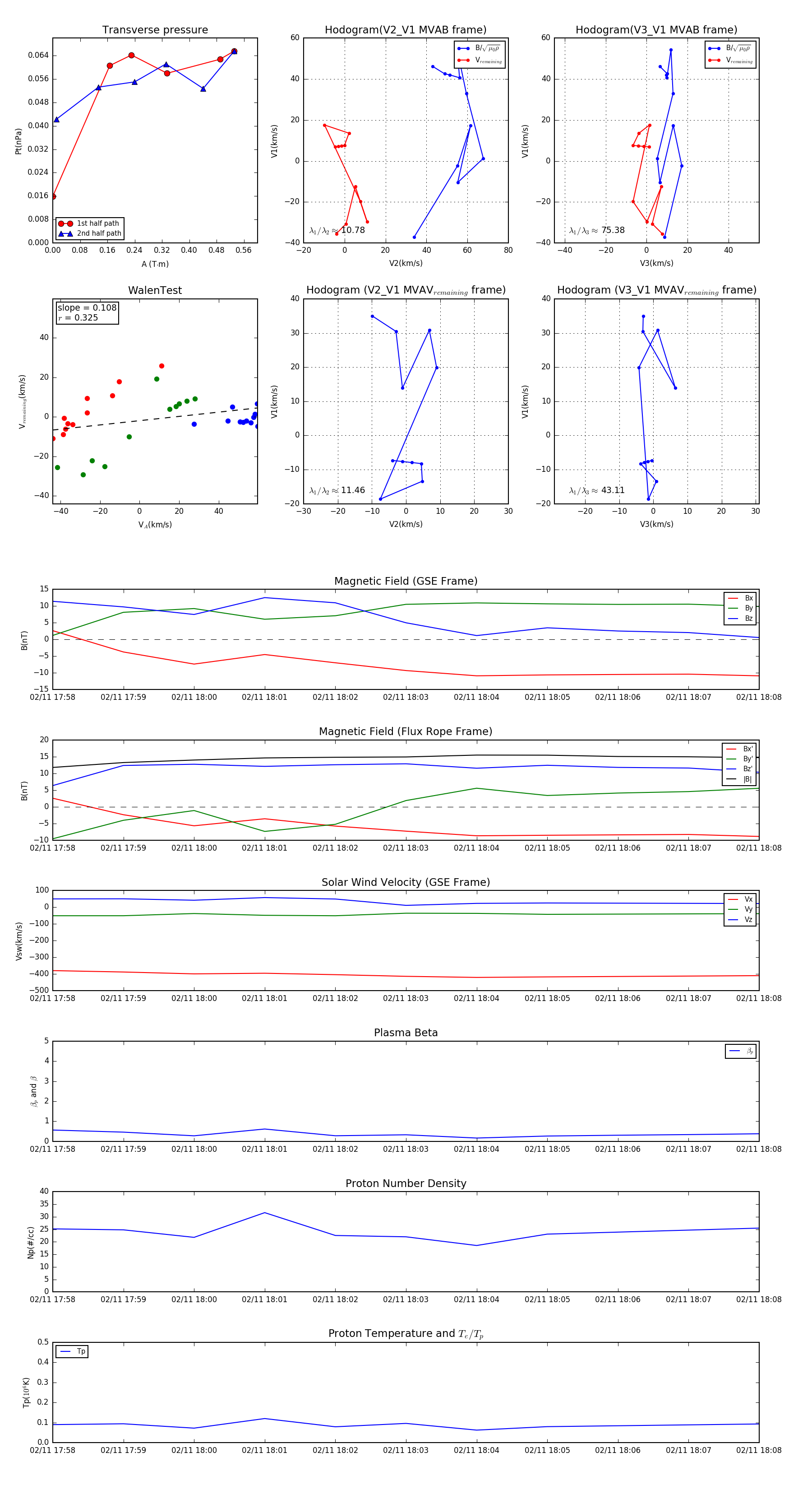
Flux Rope in 2004

Flux Rope Event 2004-02-11 17:58 ~ 2004-02-11 18:08 (11 minutes)


plot