HOME   LIST
‹–   –›

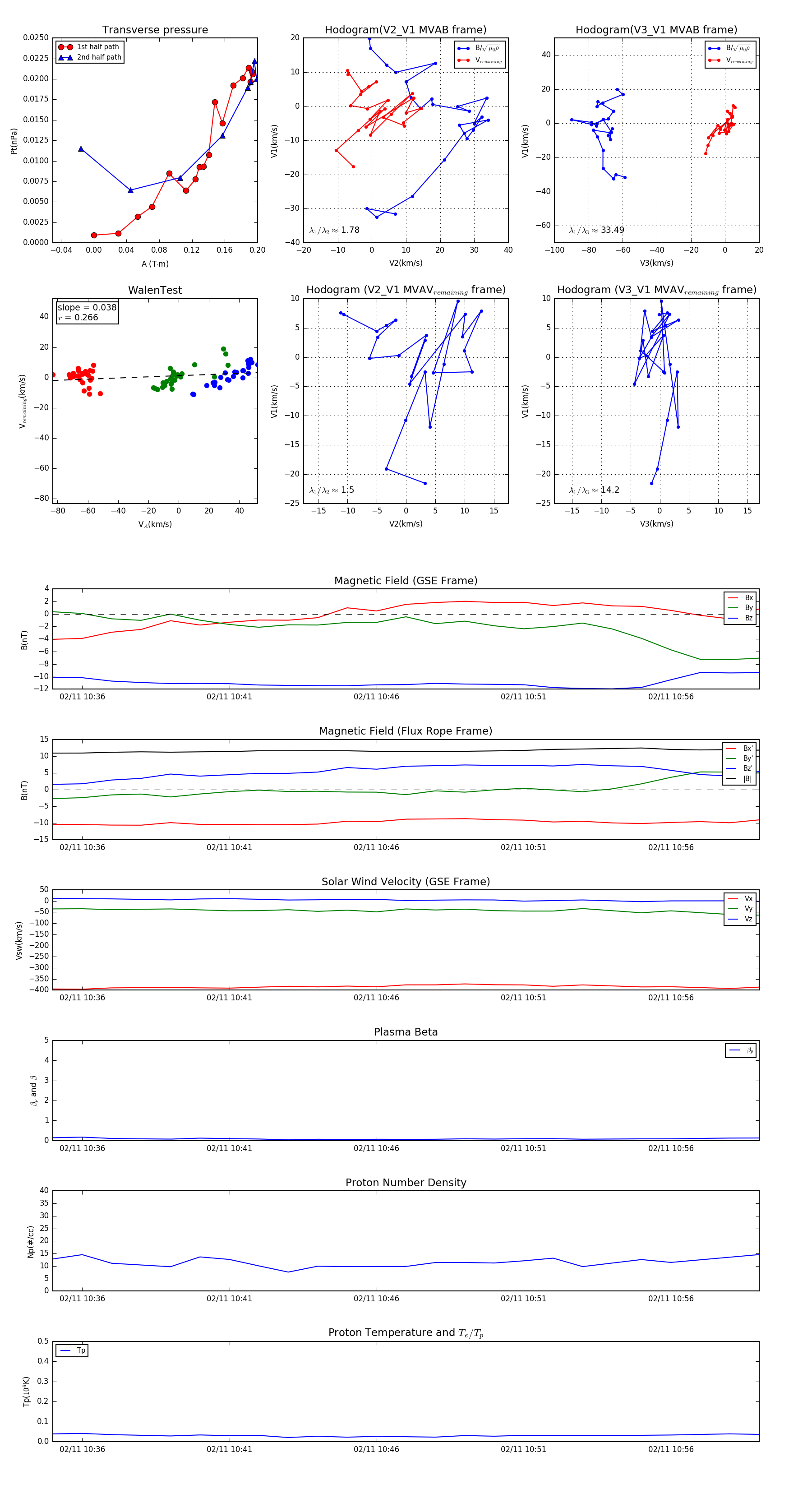
Flux Rope in 2004

Flux Rope Event 2004-02-11 10:35 ~ 2004-02-11 10:59 (25 minutes)


plot