HOME   LIST
‹–   –›

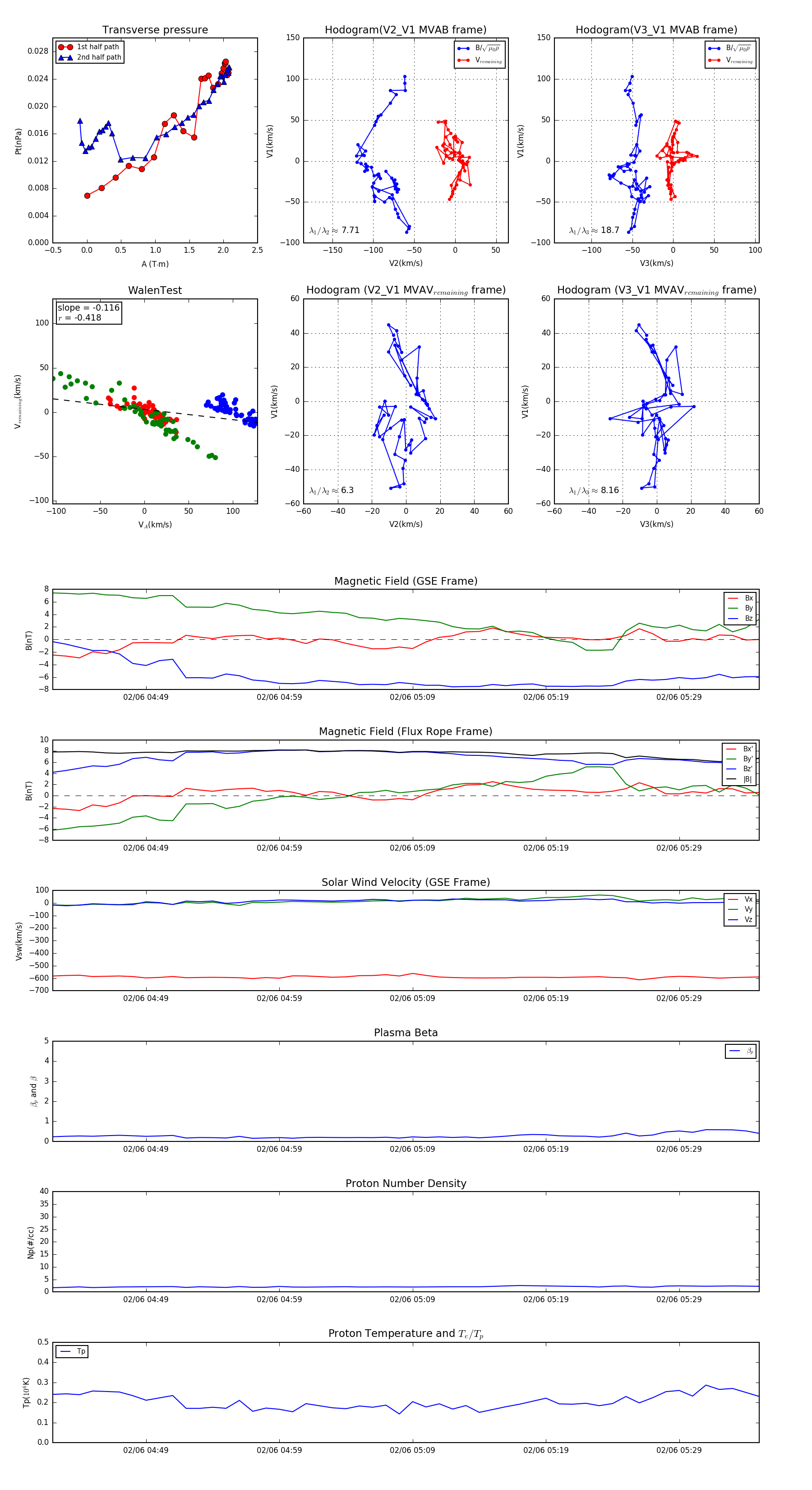
Flux Rope in 2004

Flux Rope Event 2004-02-06 04:42 ~ 2004-02-06 05:35 (54 minutes)


plot