HOME   LIST
‹–   –›

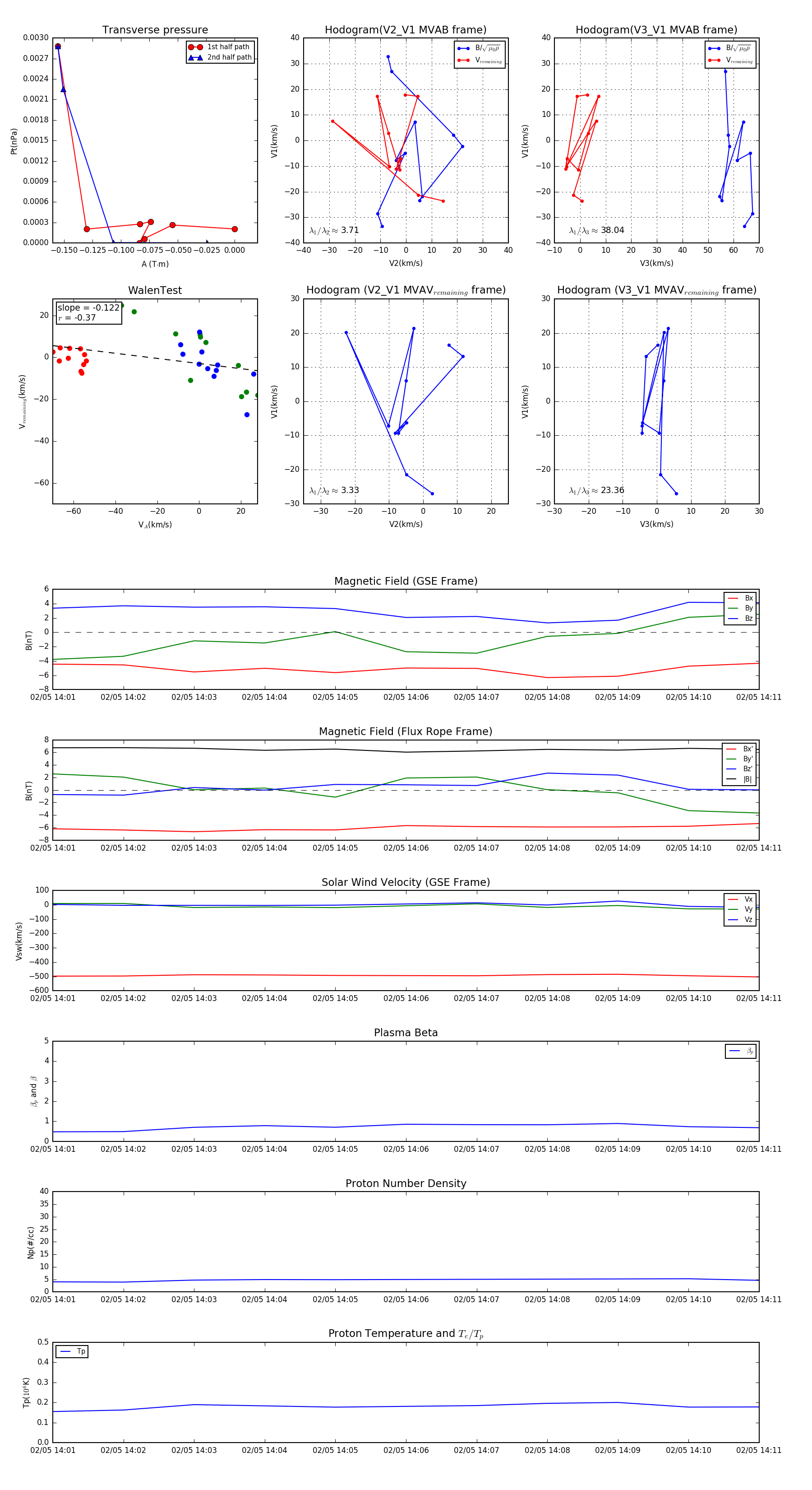
Flux Rope in 2004

Flux Rope Event 2004-02-05 14:01 ~ 2004-02-05 14:11 (11 minutes)


plot