HOME   LIST
‹–   –›

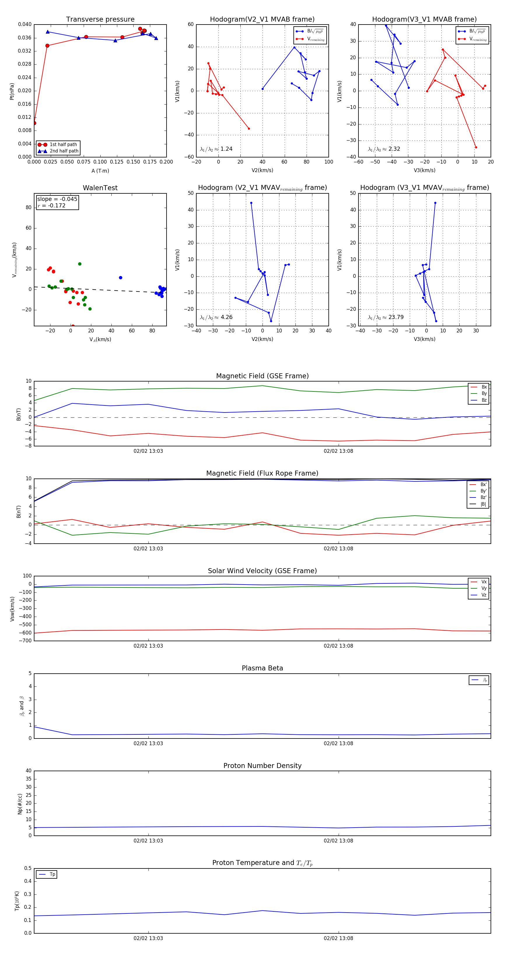
Flux Rope in 2004

Flux Rope Event 2004-02-02 13:00 ~ 2004-02-02 13:12 (13 minutes)


plot