HOME   LIST
‹–   –›

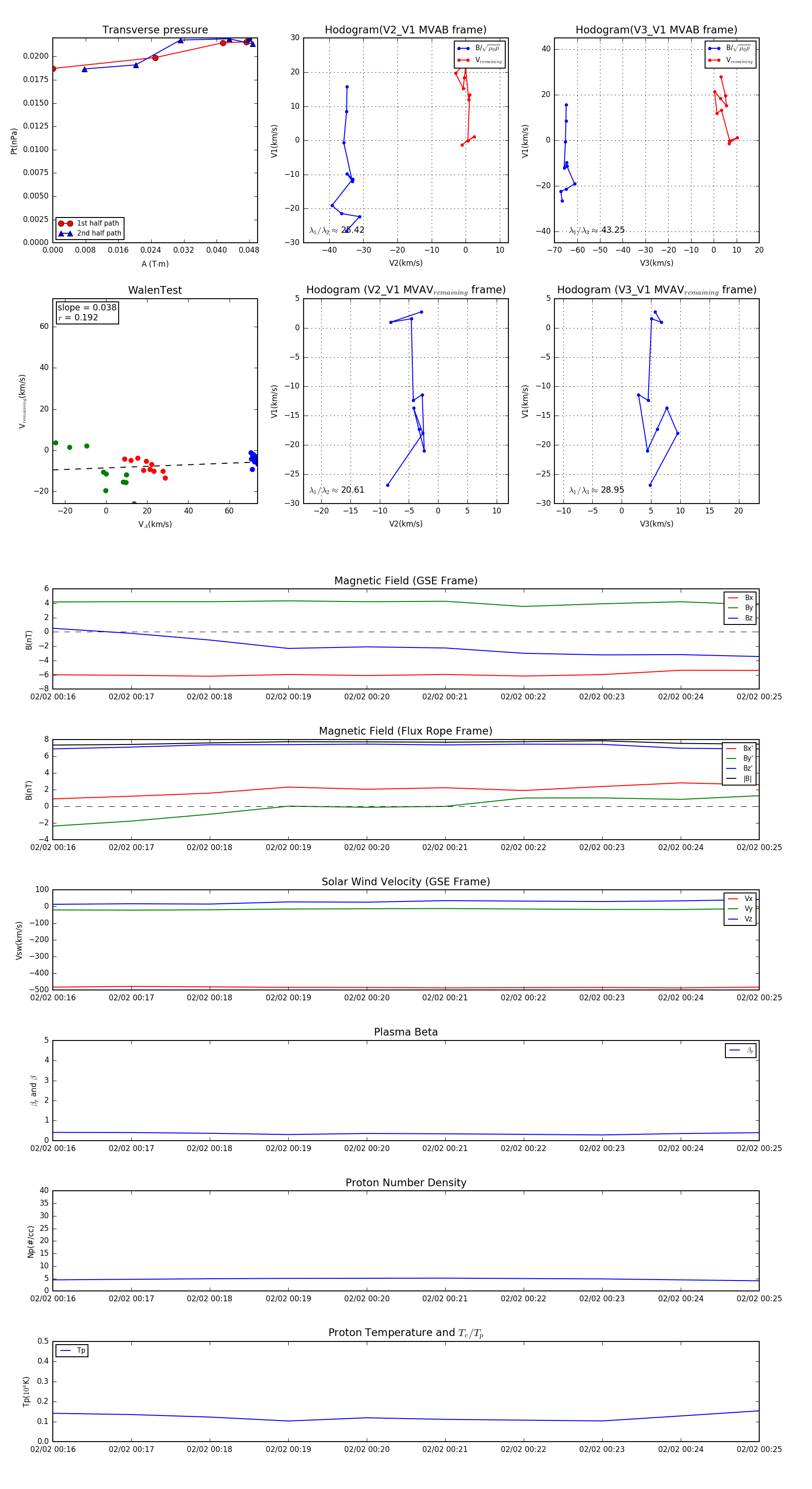
Flux Rope in 2004

Flux Rope Event 2004-02-02 00:16 ~ 2004-02-02 00:25 (10 minutes)


plot