HOME   LIST
‹–   –›

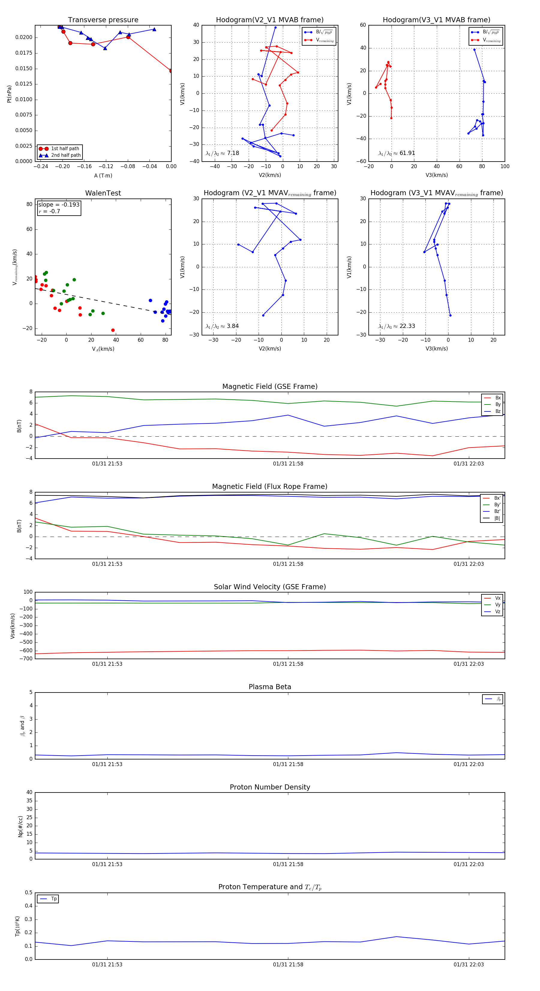
Flux Rope in 2004

Flux Rope Event 2004-01-31 21:51 ~ 2004-01-31 22:04 (14 minutes)


plot