HOME   LIST
‹–   –›

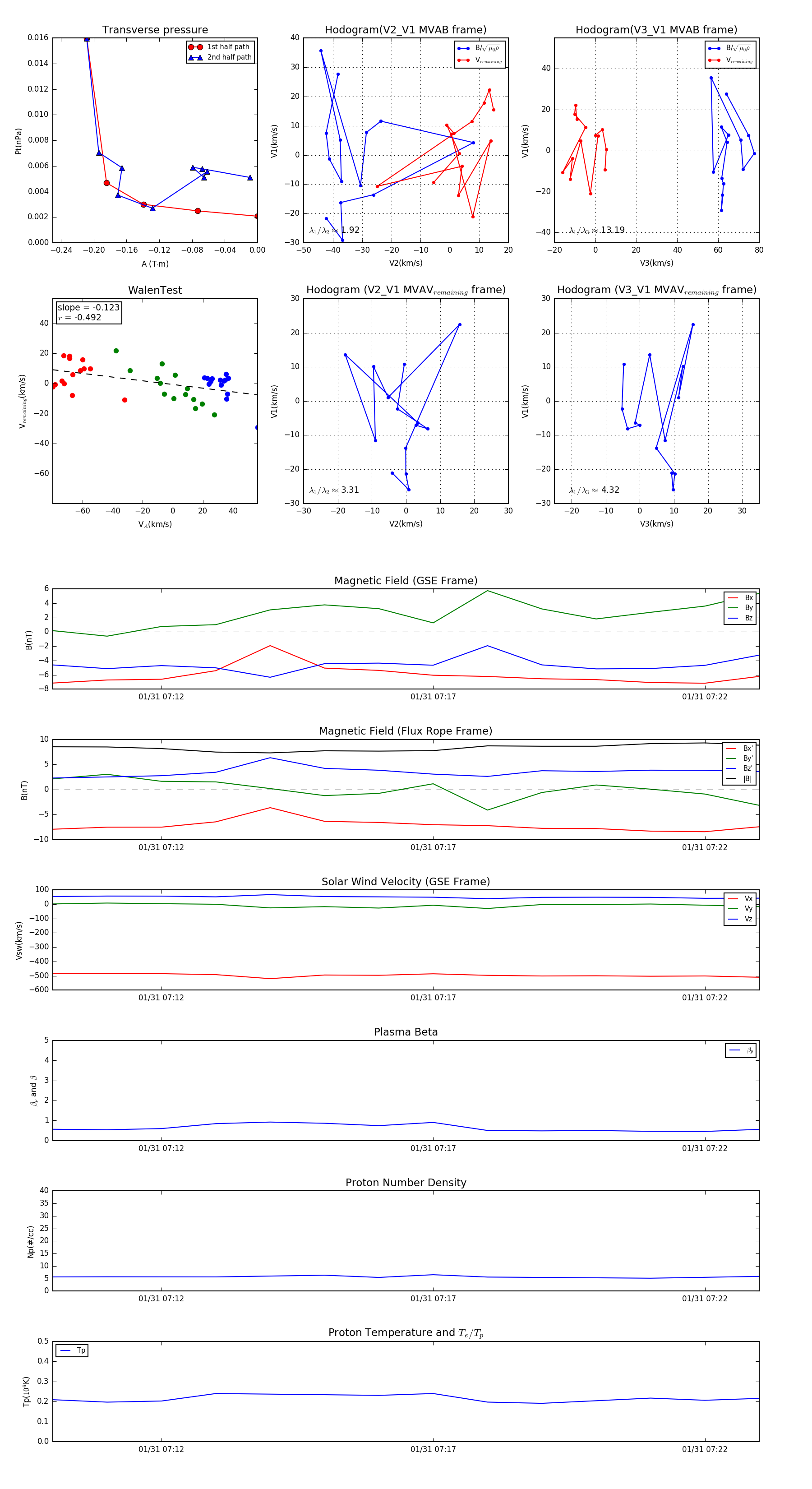
Flux Rope in 2004

Flux Rope Event 2004-01-31 07:10 ~ 2004-01-31 07:23 (14 minutes)


plot