HOME   LIST
‹–   –›

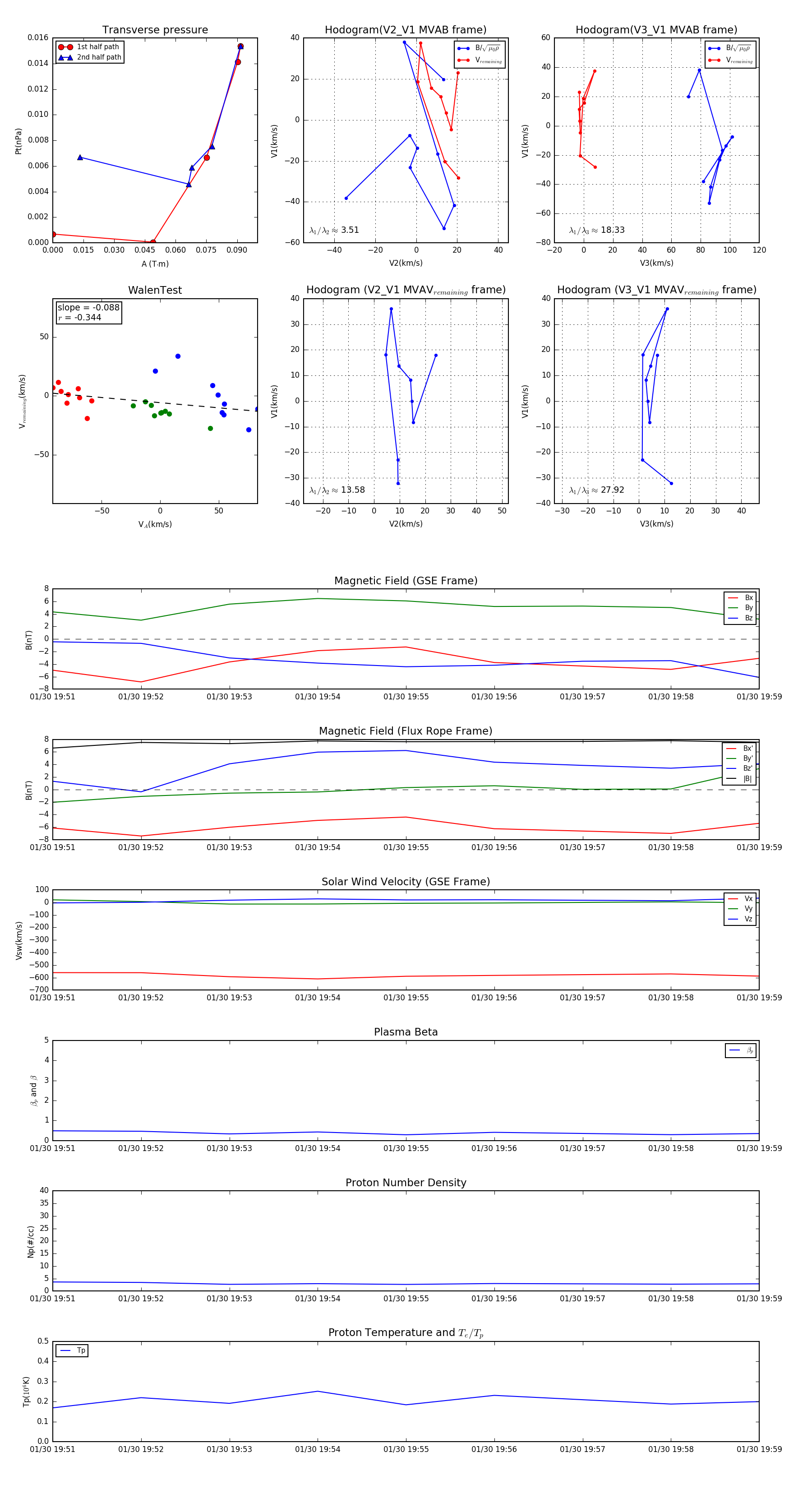
Flux Rope in 2004

Flux Rope Event 2004-01-30 19:51 ~ 2004-01-30 19:59 (9 minutes)


plot