HOME   LIST
‹–   –›

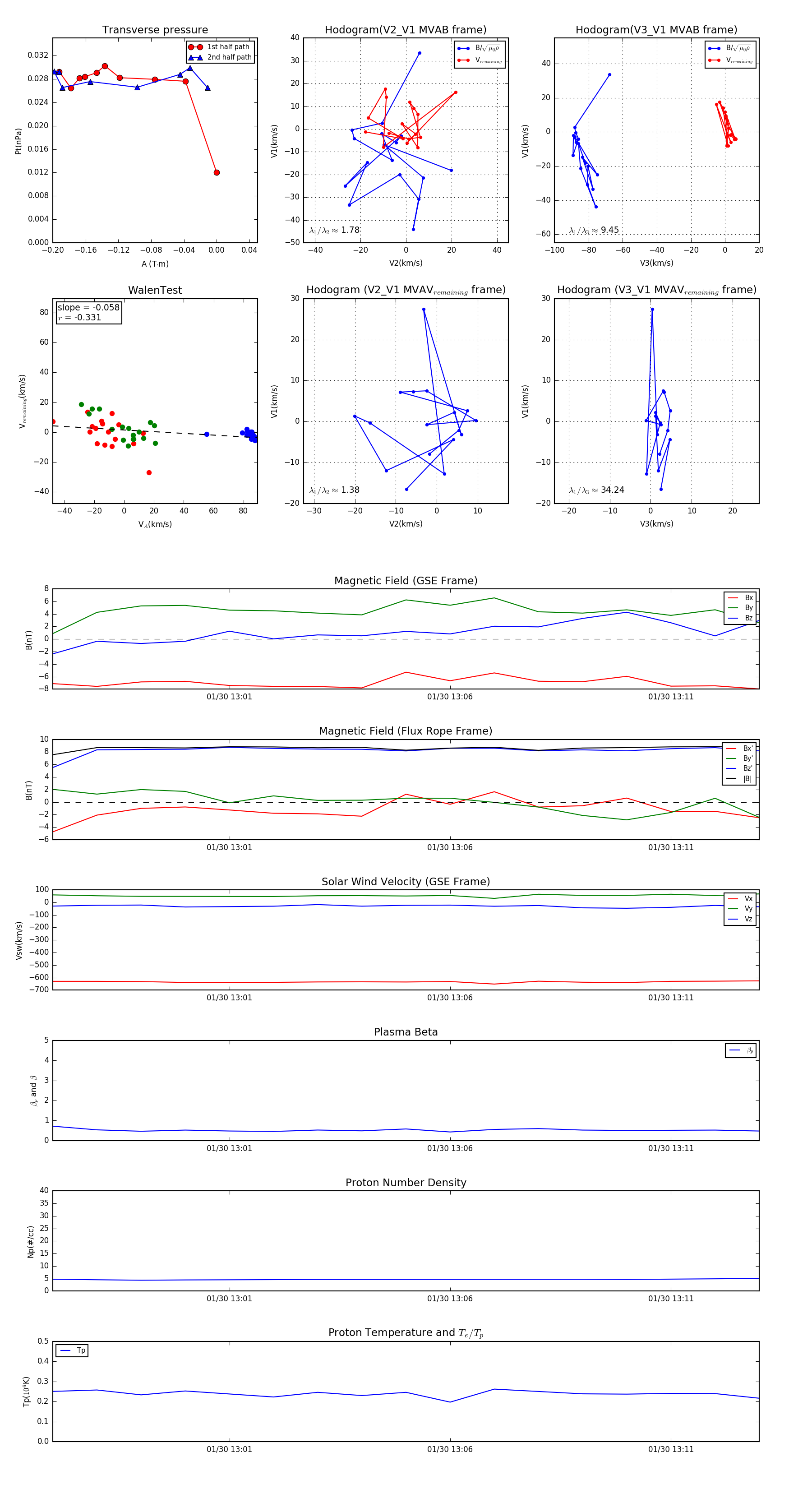
Flux Rope in 2004

Flux Rope Event 2004-01-30 12:57 ~ 2004-01-30 13:13 (17 minutes)


plot