HOME   LIST
‹–   –›

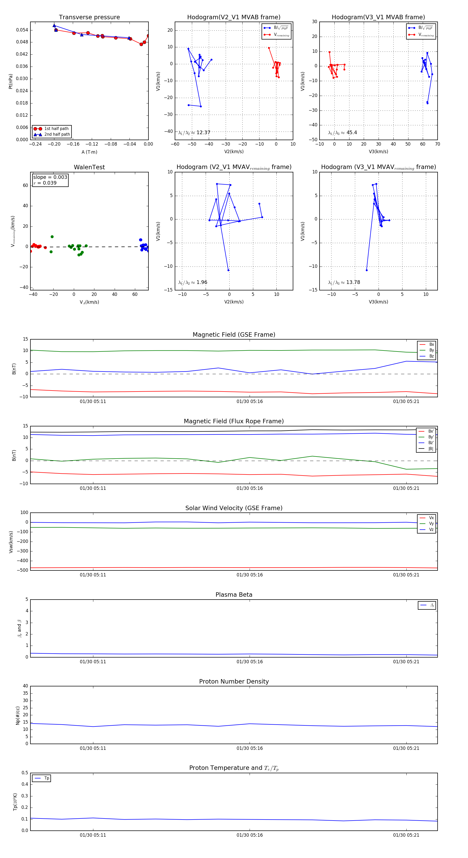
Flux Rope in 2004

Flux Rope Event 2004-01-30 05:09 ~ 2004-01-30 05:22 (14 minutes)


plot