HOME   LIST
‹–   –›

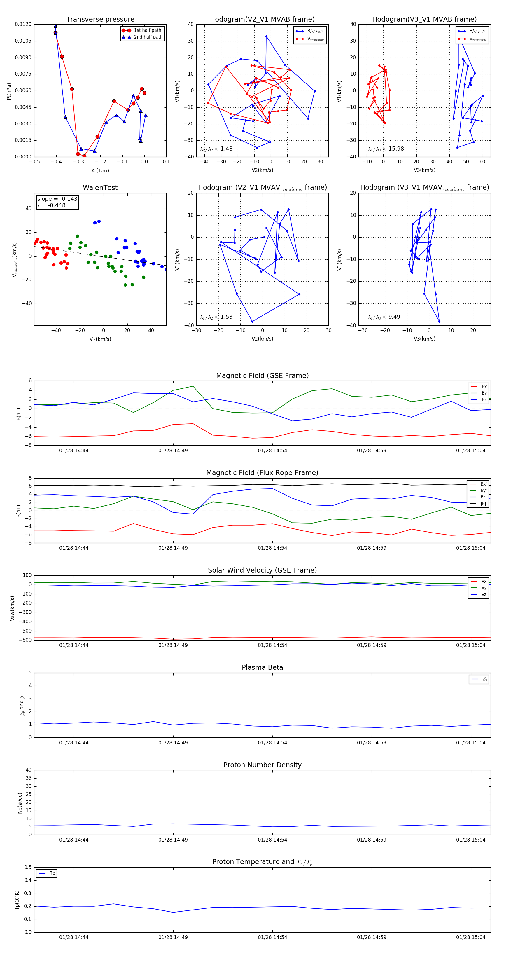
Flux Rope in 2004

Flux Rope Event 2004-01-28 14:42 ~ 2004-01-28 15:05 (24 minutes)


plot