HOME   LIST
‹–   –›

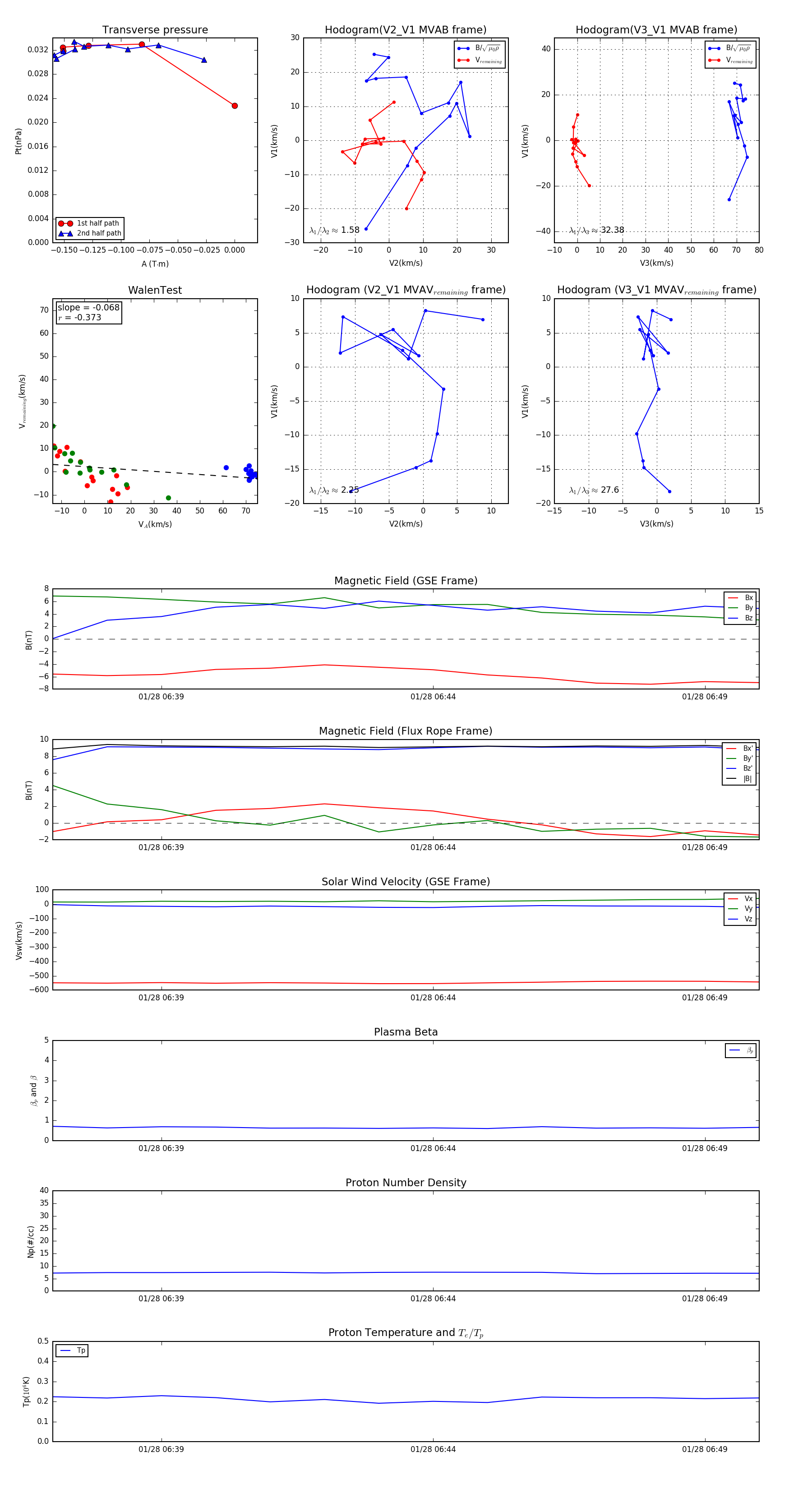
Flux Rope in 2004

Flux Rope Event 2004-01-28 06:37 ~ 2004-01-28 06:50 (14 minutes)


plot