HOME   LIST
‹–   –›

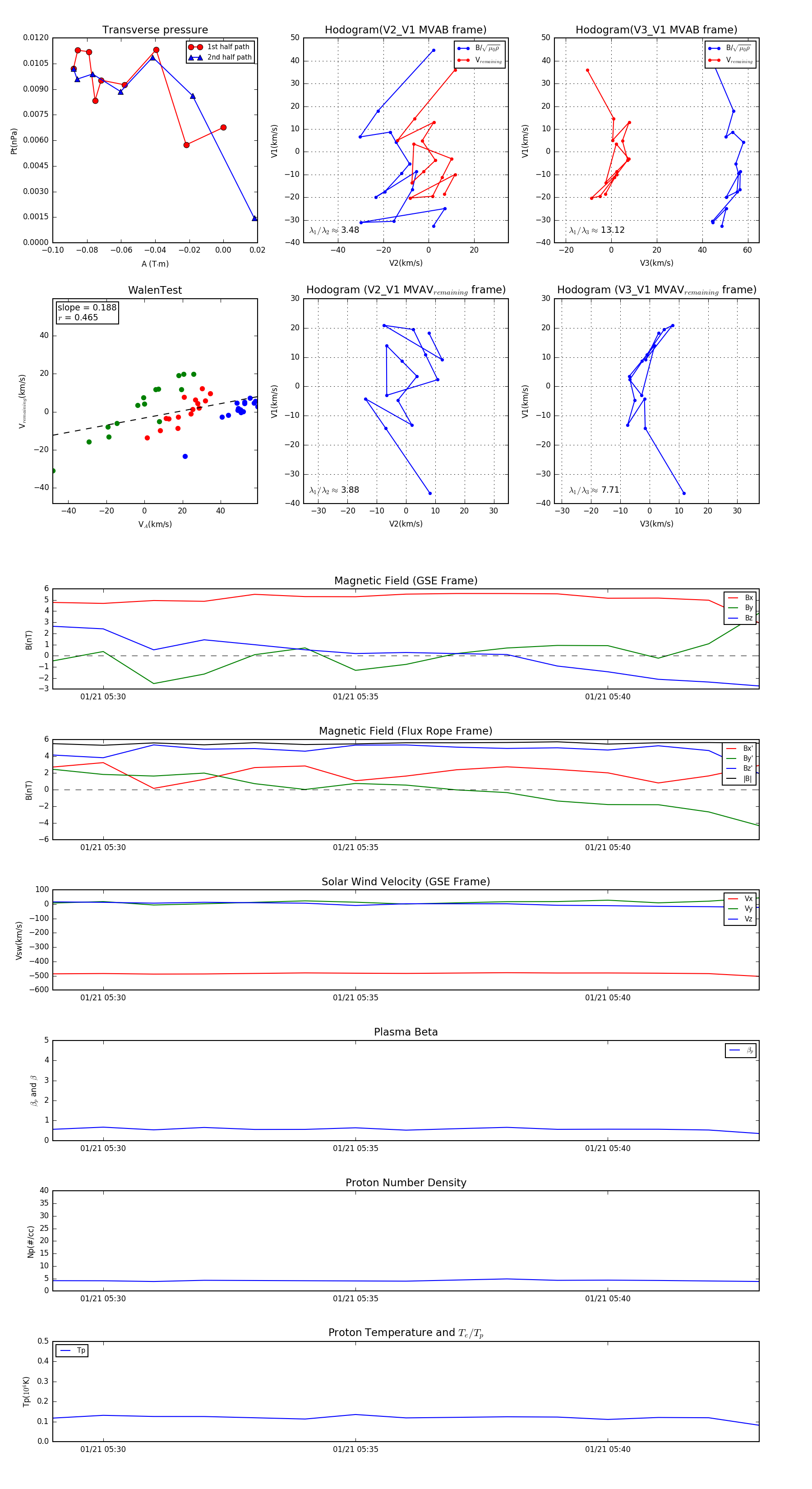
Flux Rope in 2004

Flux Rope Event 2004-01-21 05:29 ~ 2004-01-21 05:43 (15 minutes)


plot