HOME   LIST
‹–   –›

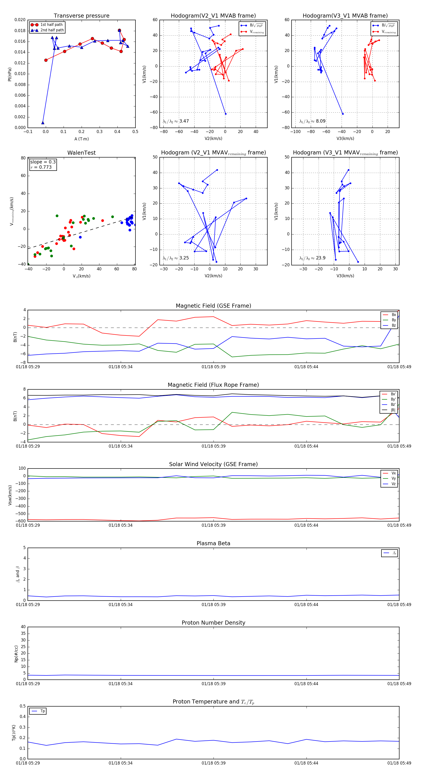
Flux Rope in 2004

Flux Rope Event 2004-01-18 05:29 ~ 2004-01-18 05:49 (21 minutes)


plot