HOME   LIST
‹–   –›

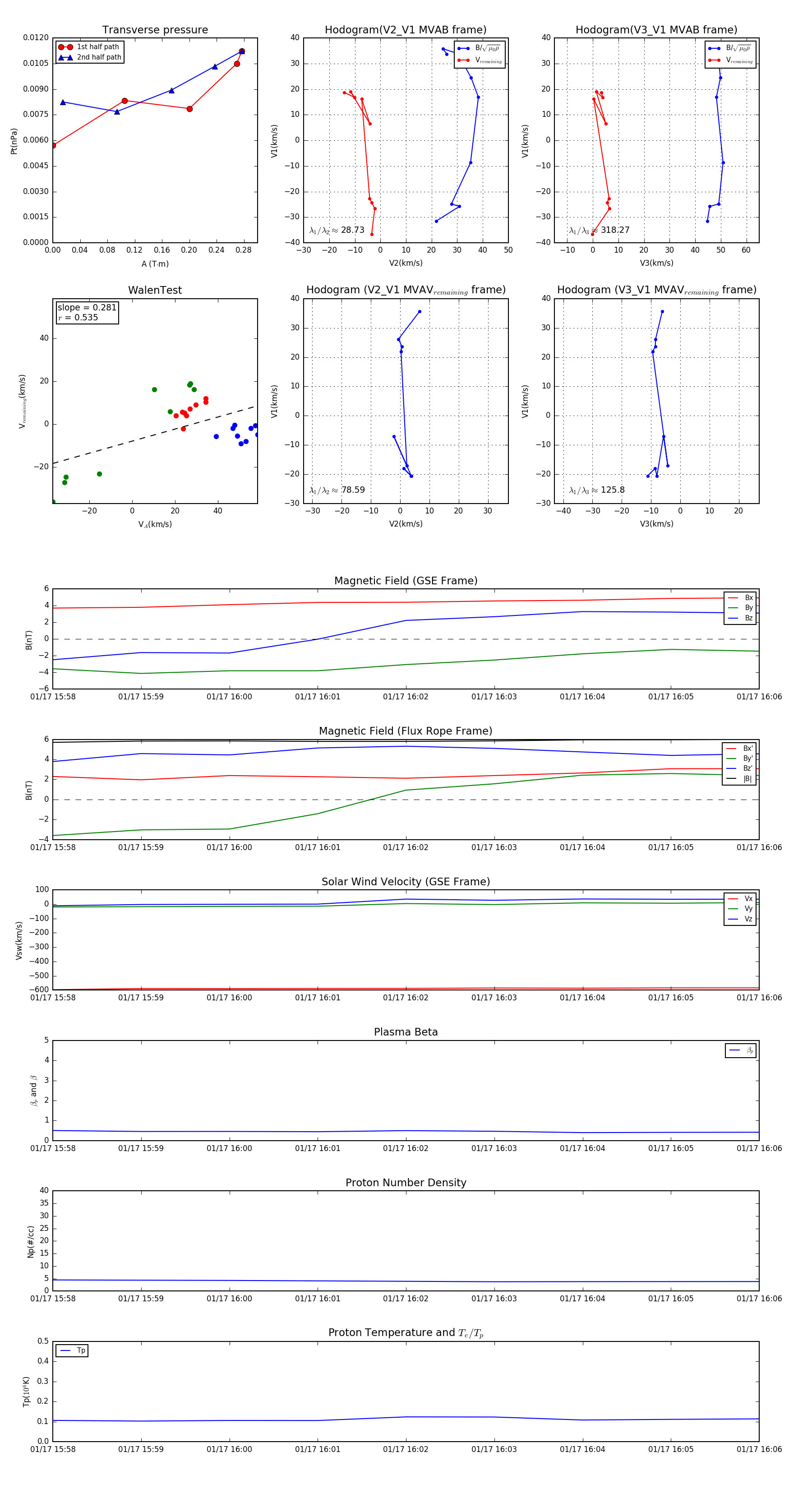
Flux Rope in 2004

Flux Rope Event 2004-01-17 15:58 ~ 2004-01-17 16:06 (9 minutes)


plot