HOME   LIST
‹–   –›

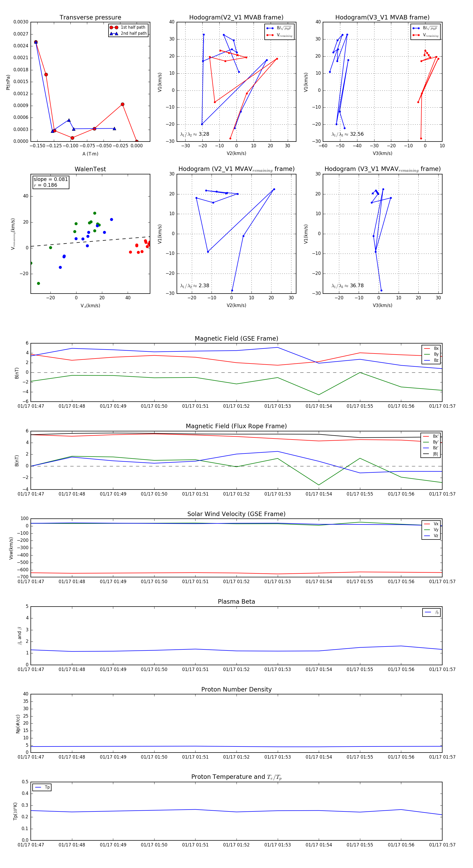
Flux Rope in 2004

Flux Rope Event 2004-01-17 01:47 ~ 2004-01-17 01:57 (11 minutes)


plot