HOME   LIST
‹–   –›

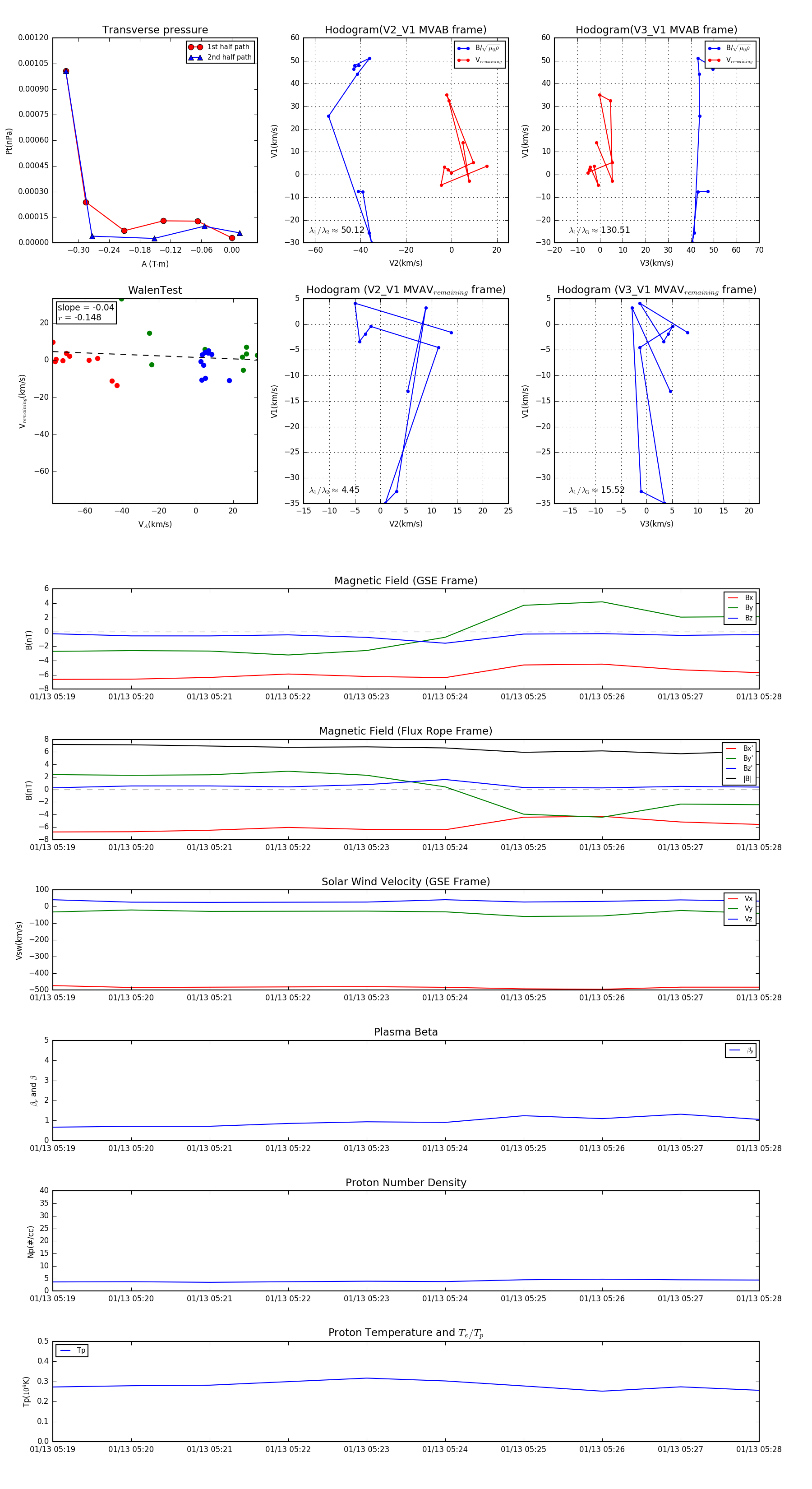
Flux Rope in 2004

Flux Rope Event 2004-01-13 05:19 ~ 2004-01-13 05:28 (10 minutes)


plot