HOME   LIST
‹–   –›

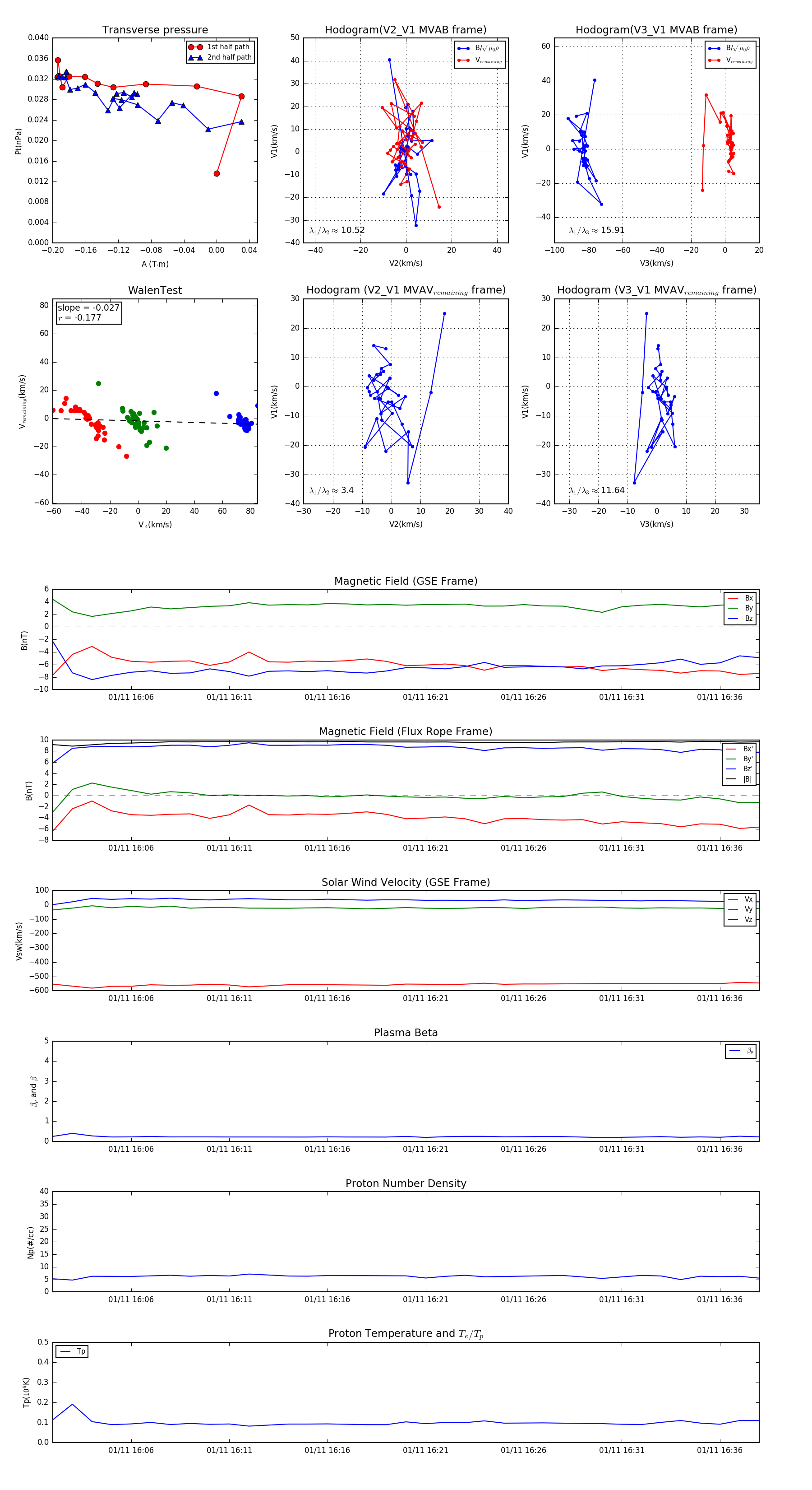
Flux Rope in 2004

Flux Rope Event 2004-01-11 16:02 ~ 2004-01-11 16:38 (37 minutes)


plot