HOME   LIST
‹–   –›

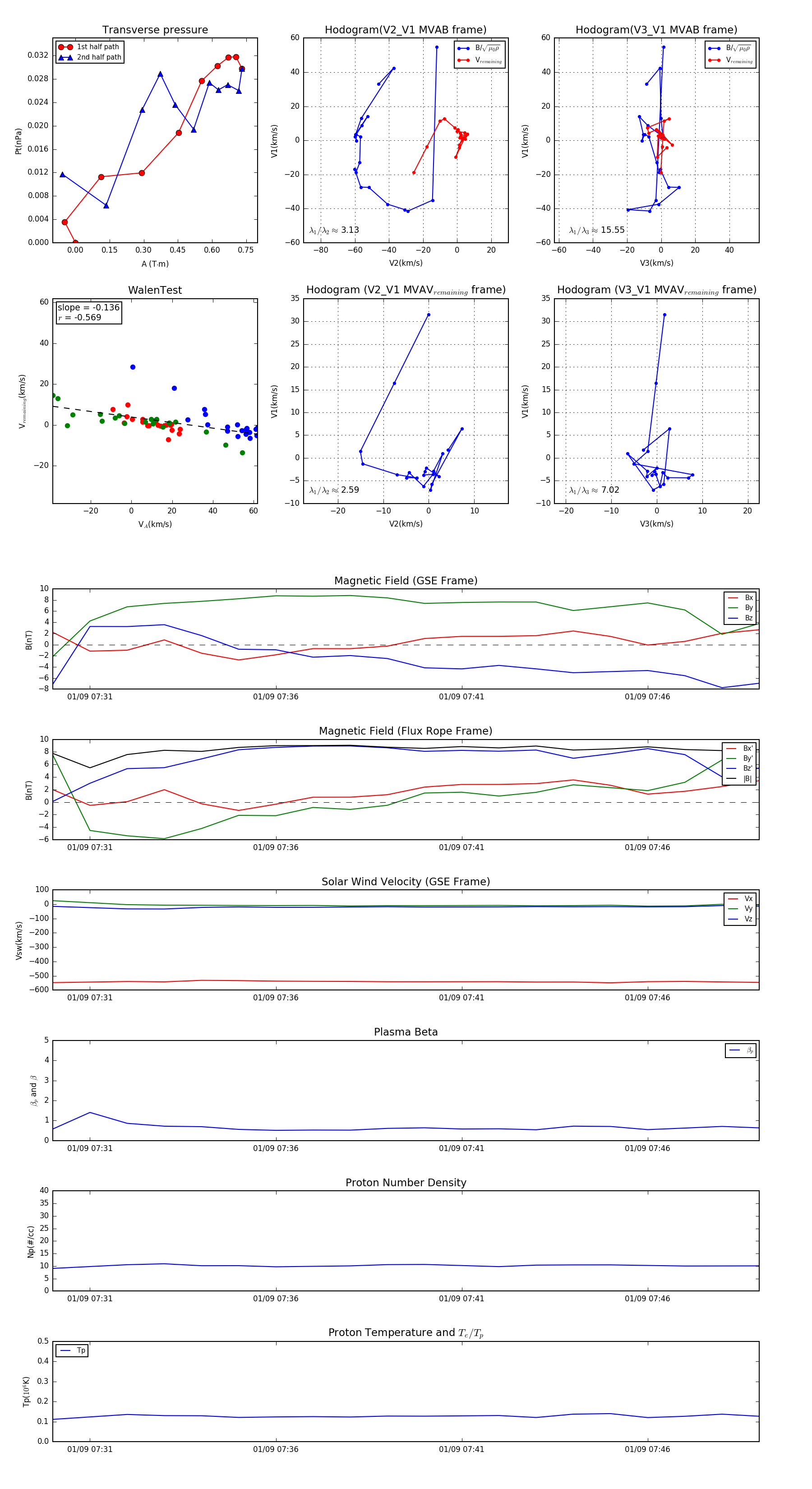
Flux Rope in 2004

Flux Rope Event 2004-01-09 07:30 ~ 2004-01-09 07:49 (20 minutes)


plot