HOME   LIST
‹–   –›

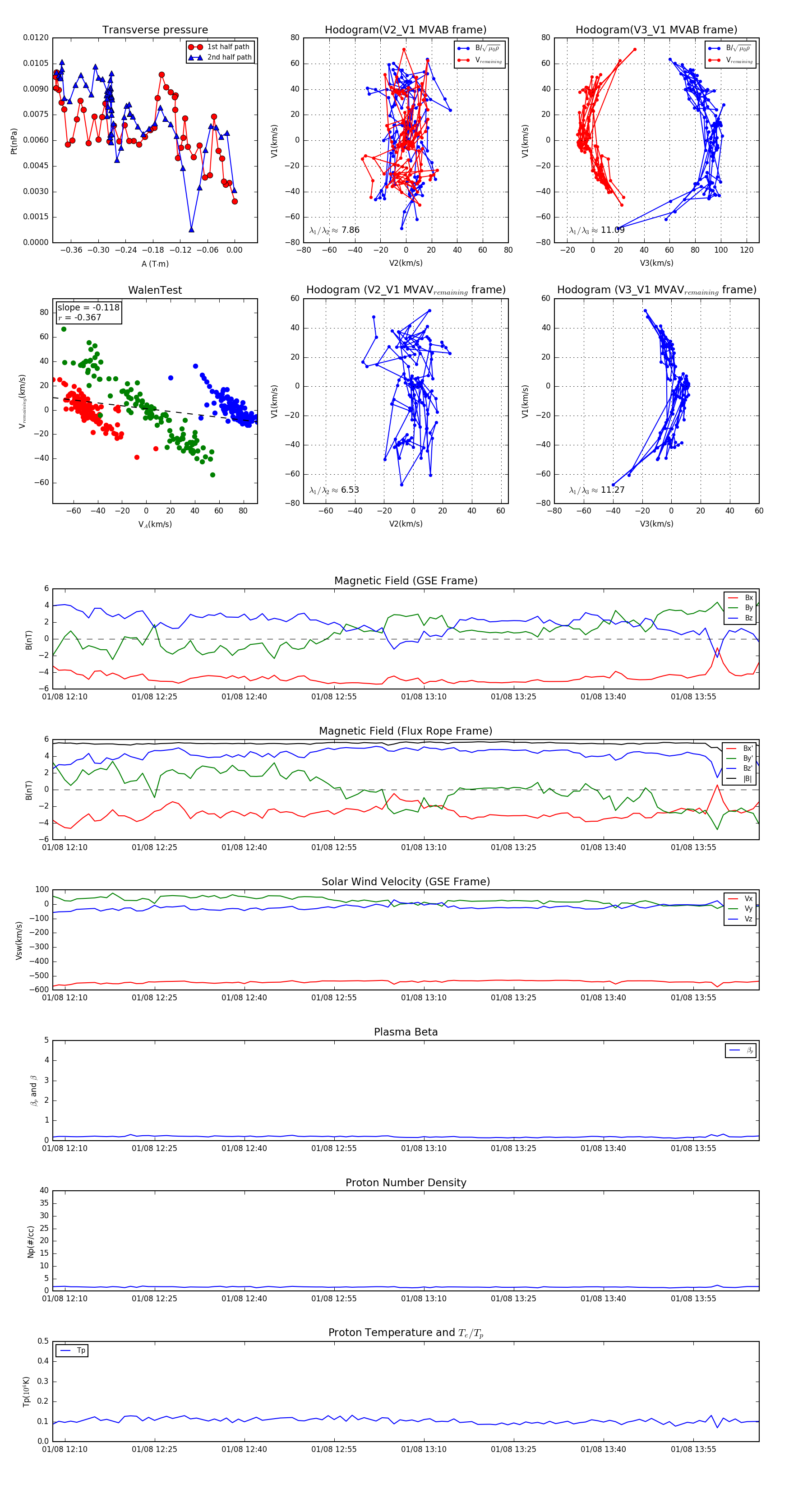
Flux Rope in 2004

Flux Rope Event 2004-01-08 12:08 ~ 2004-01-08 14:06 (119 minutes)


plot