HOME   LIST
‹–   –›

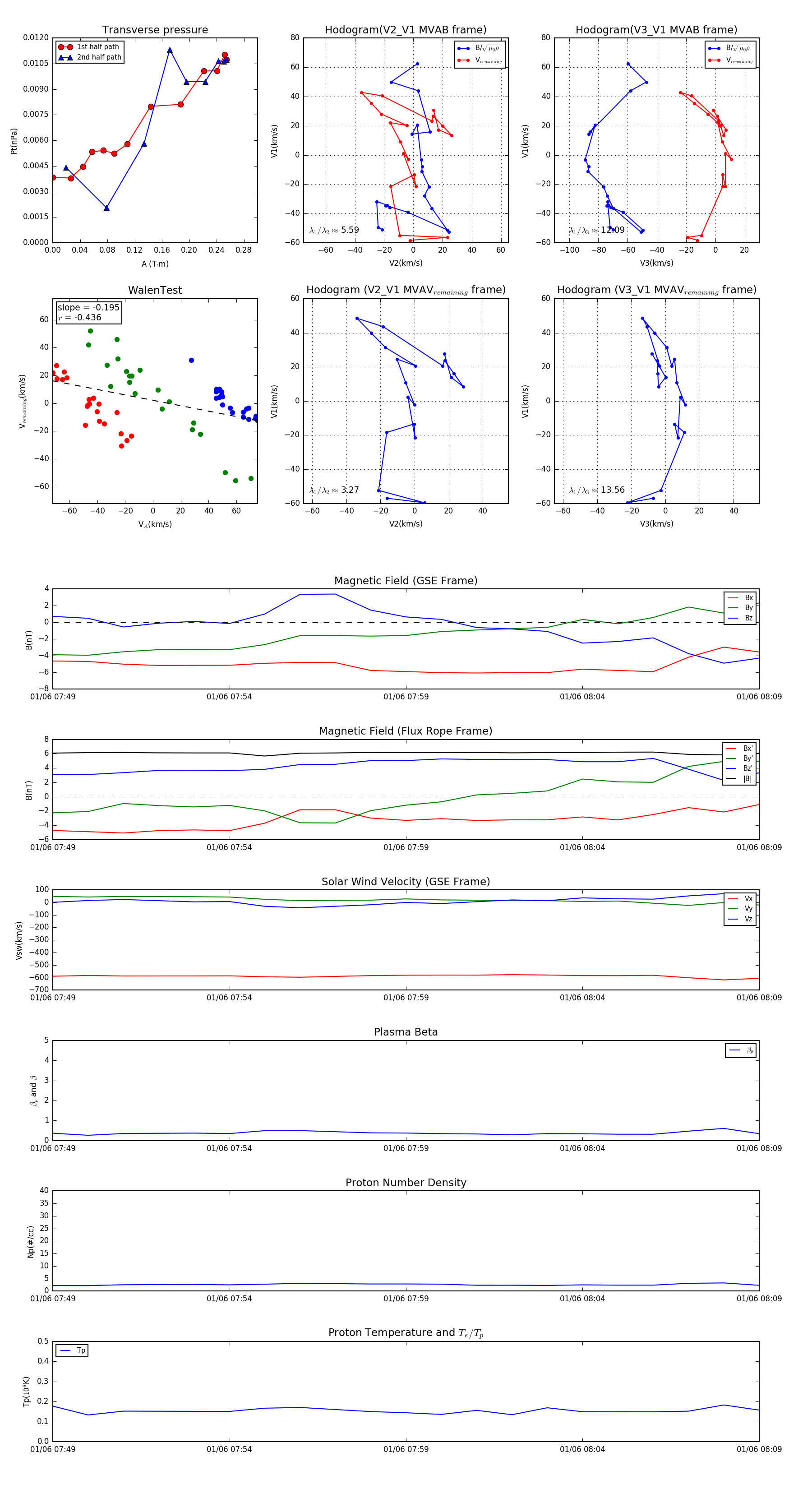
Flux Rope in 2004

Flux Rope Event 2004-01-06 07:49 ~ 2004-01-06 08:09 (21 minutes)


plot