HOME   LIST
‹–   –›

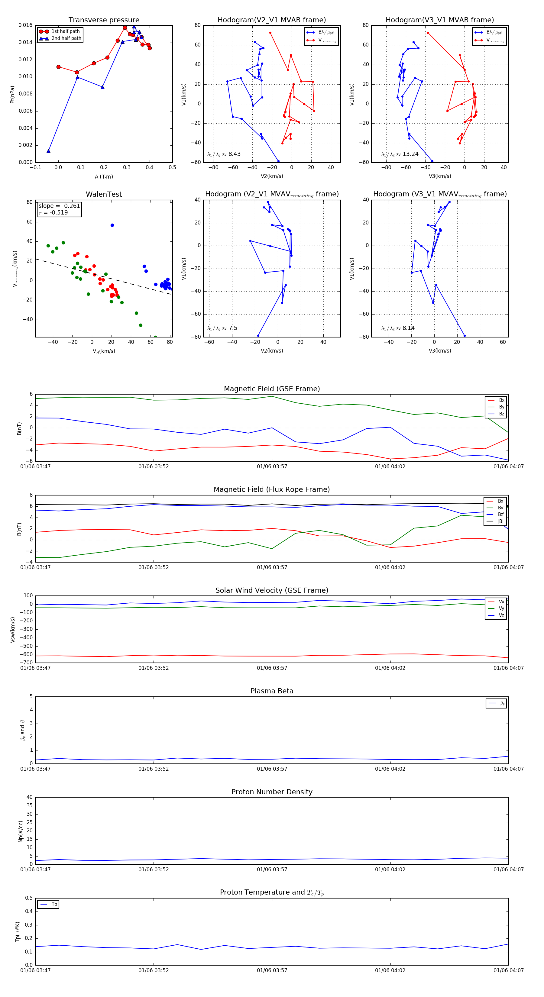
Flux Rope in 2004

Flux Rope Event 2004-01-06 03:47 ~ 2004-01-06 04:07 (21 minutes)


plot