HOME   LIST
‹–   –›

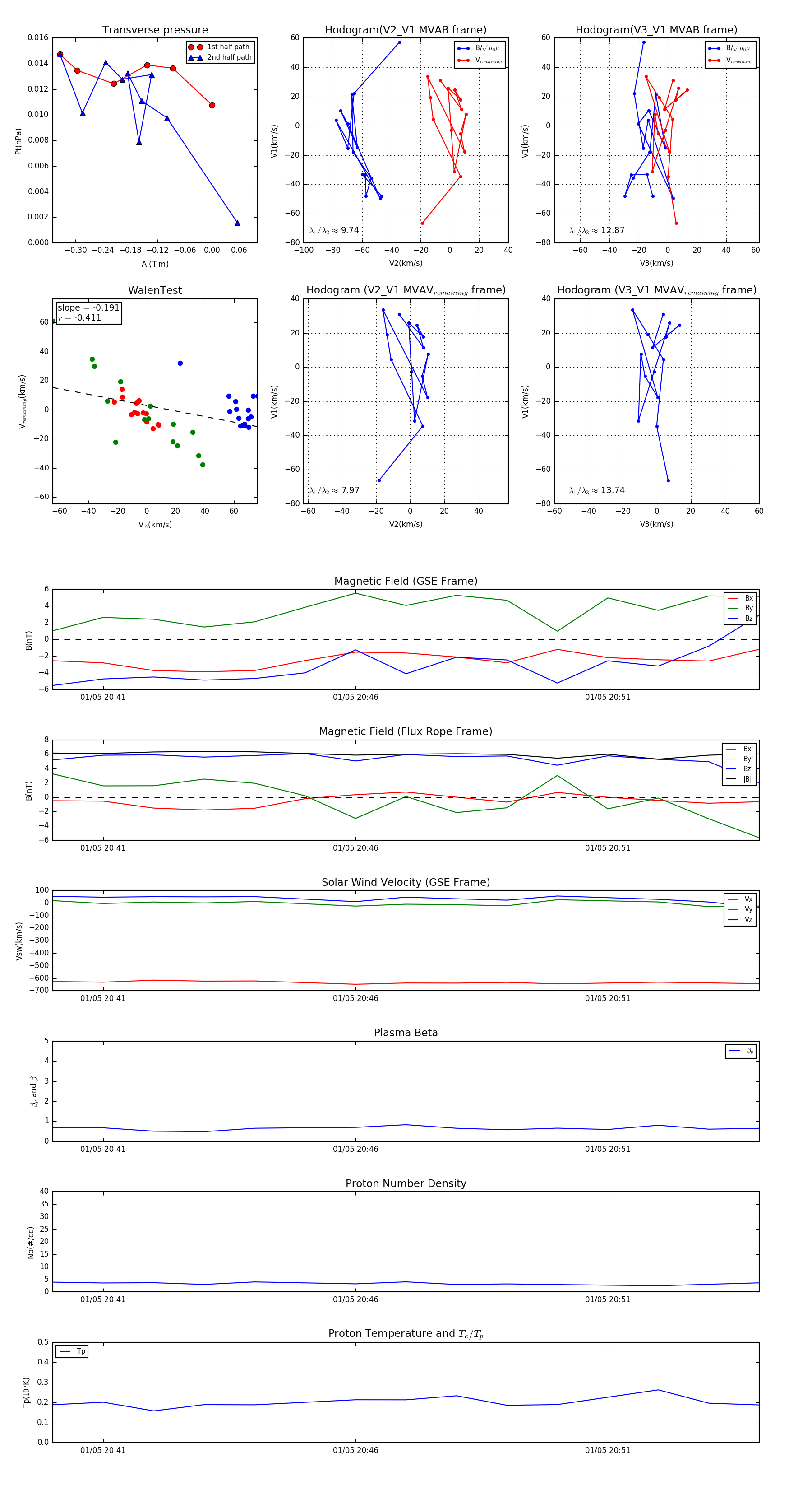
Flux Rope in 2004

Flux Rope Event 2004-01-05 20:40 ~ 2004-01-05 20:54 (15 minutes)


plot