HOME   LIST
‹–   –›

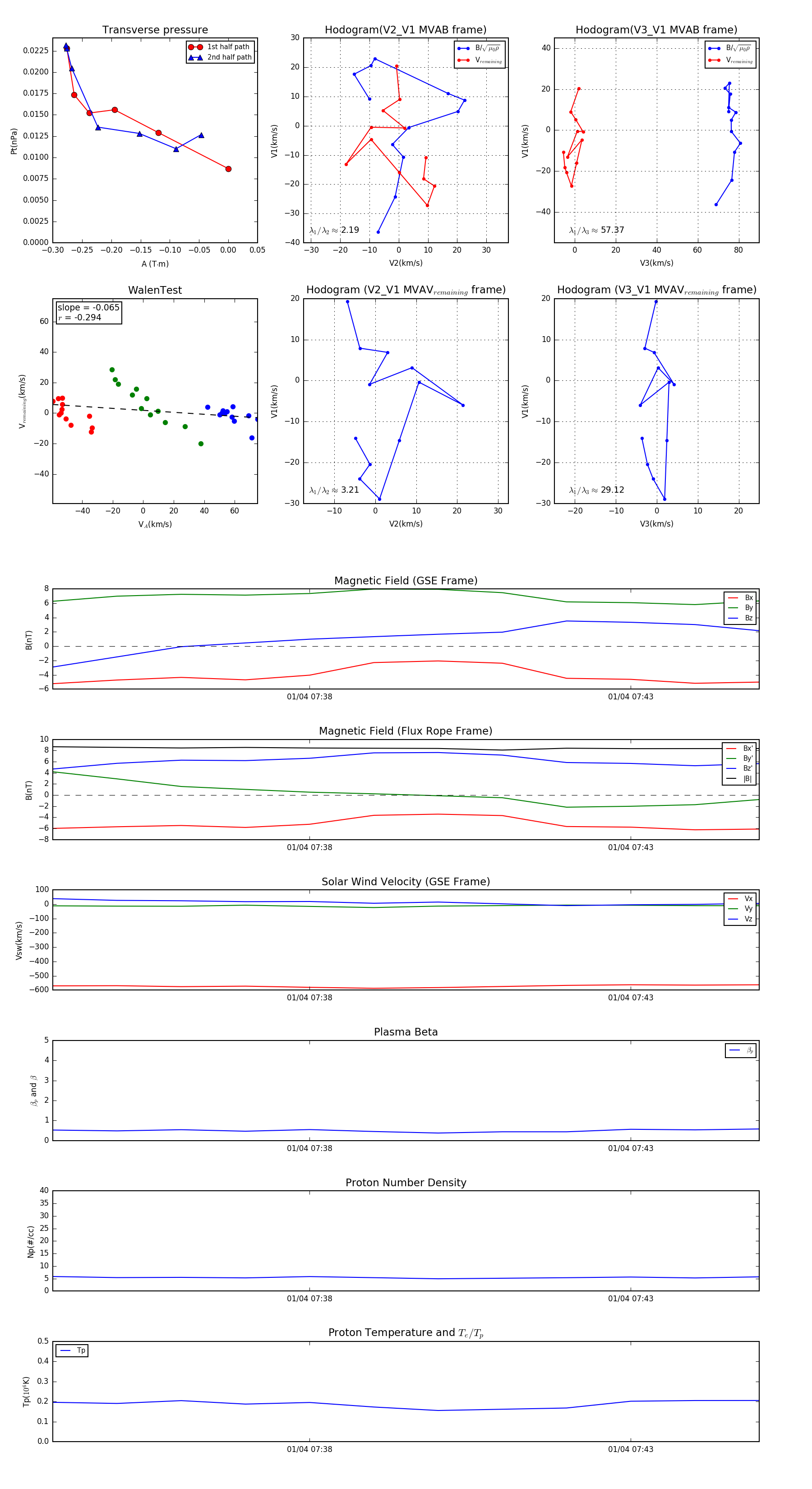
Flux Rope in 2004

Flux Rope Event 2004-01-04 07:34 ~ 2004-01-04 07:45 (12 minutes)


plot