HOME   LIST
‹–   –›

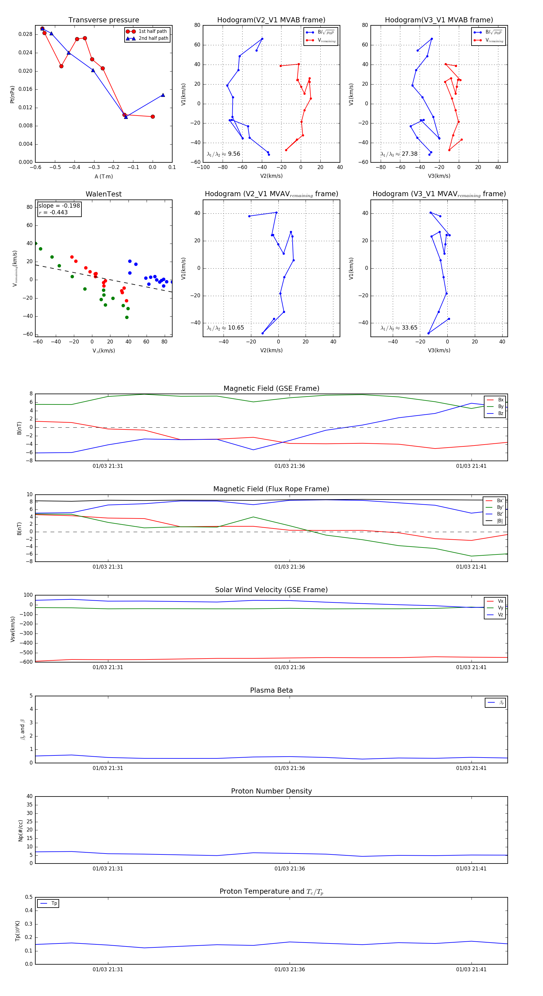
Flux Rope in 2004

Flux Rope Event 2004-01-03 21:29 ~ 2004-01-03 21:42 (14 minutes)


plot