HOME   LIST
‹–   –›

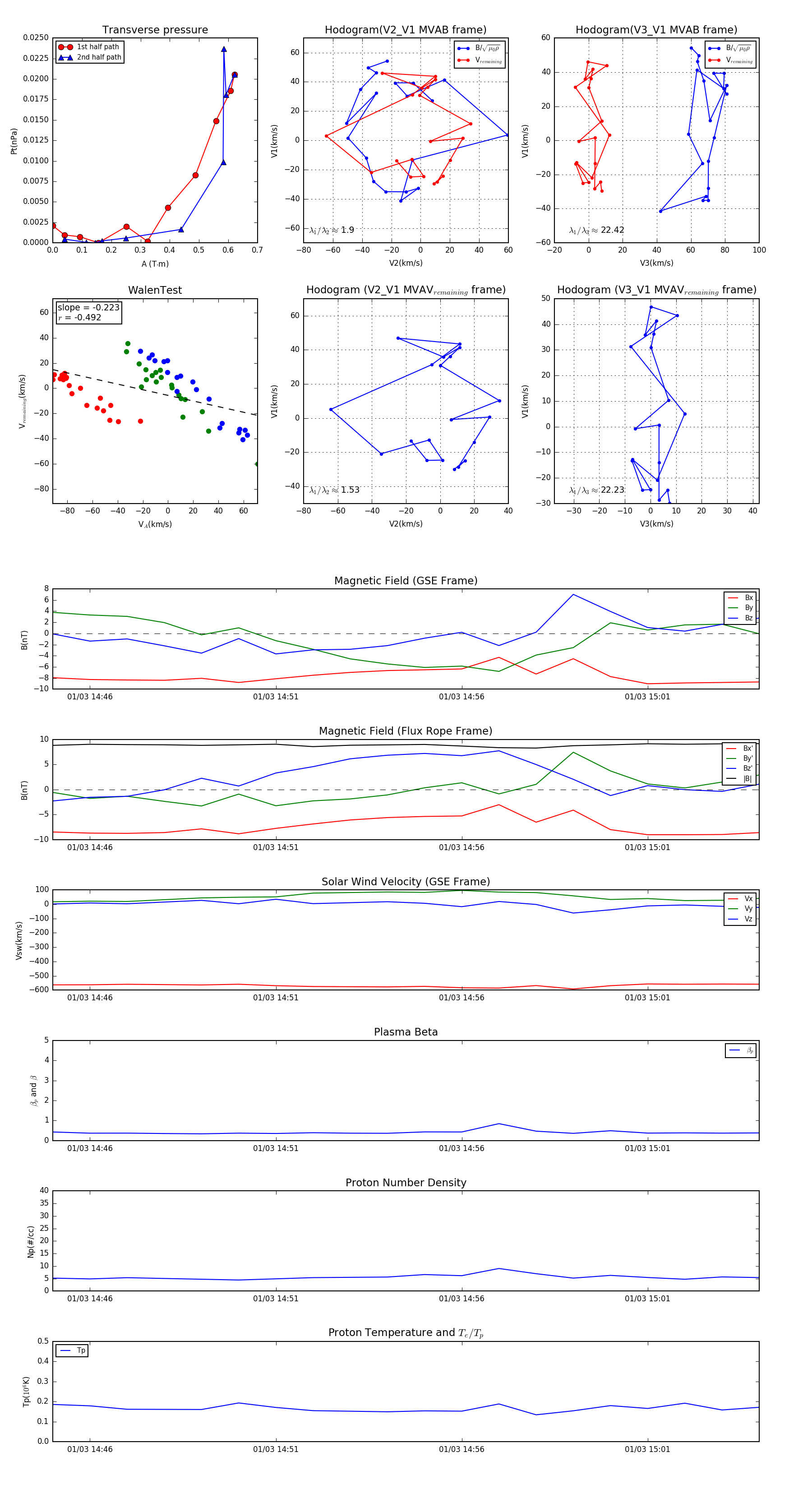
Flux Rope in 2004

Flux Rope Event 2004-01-03 14:45 ~ 2004-01-03 15:04 (20 minutes)


plot