HOME   LIST
‹–   –›

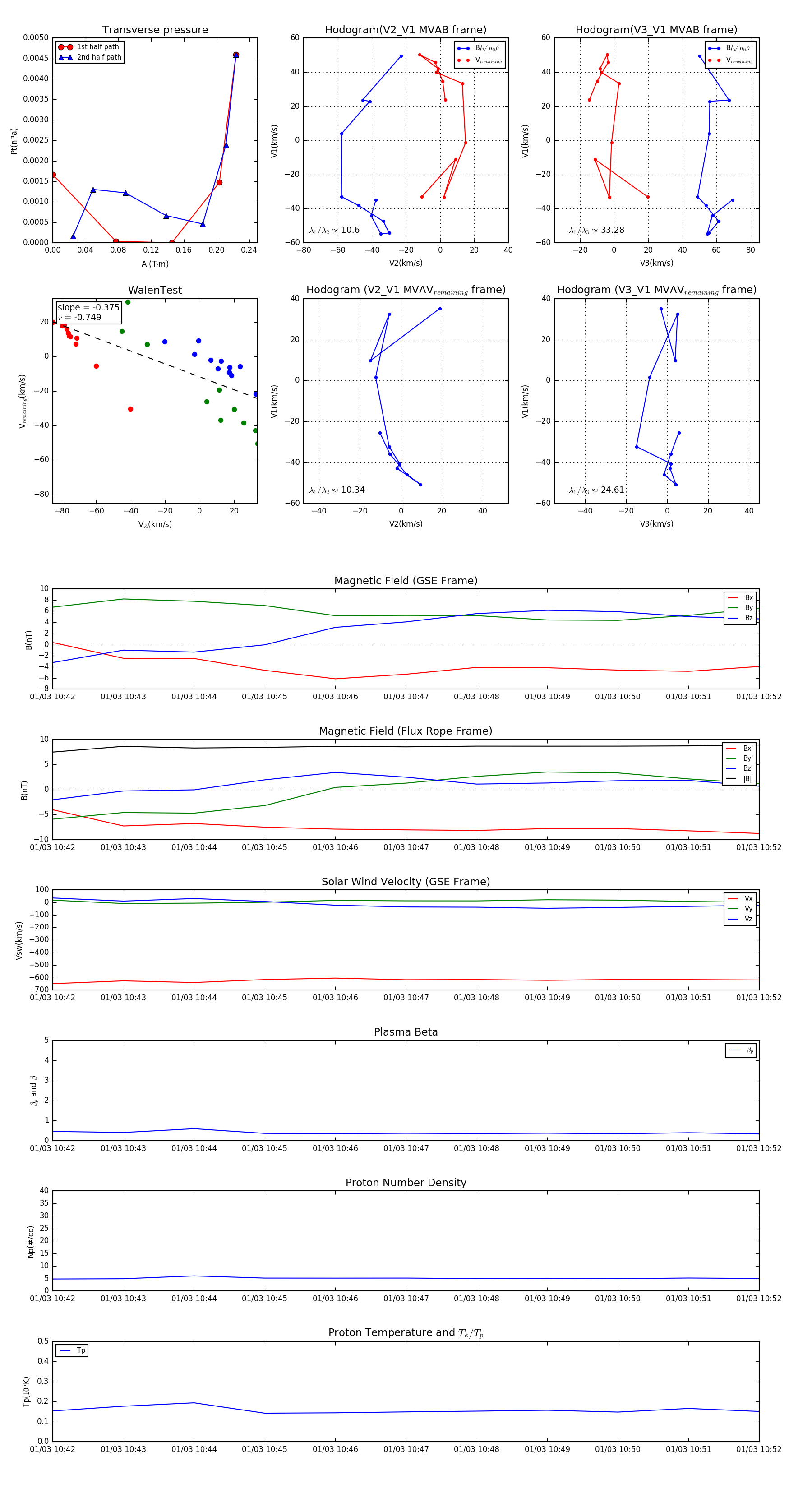
Flux Rope in 2004

Flux Rope Event 2004-01-03 10:42 ~ 2004-01-03 10:52 (11 minutes)


plot