HOME   LIST
‹–   –›

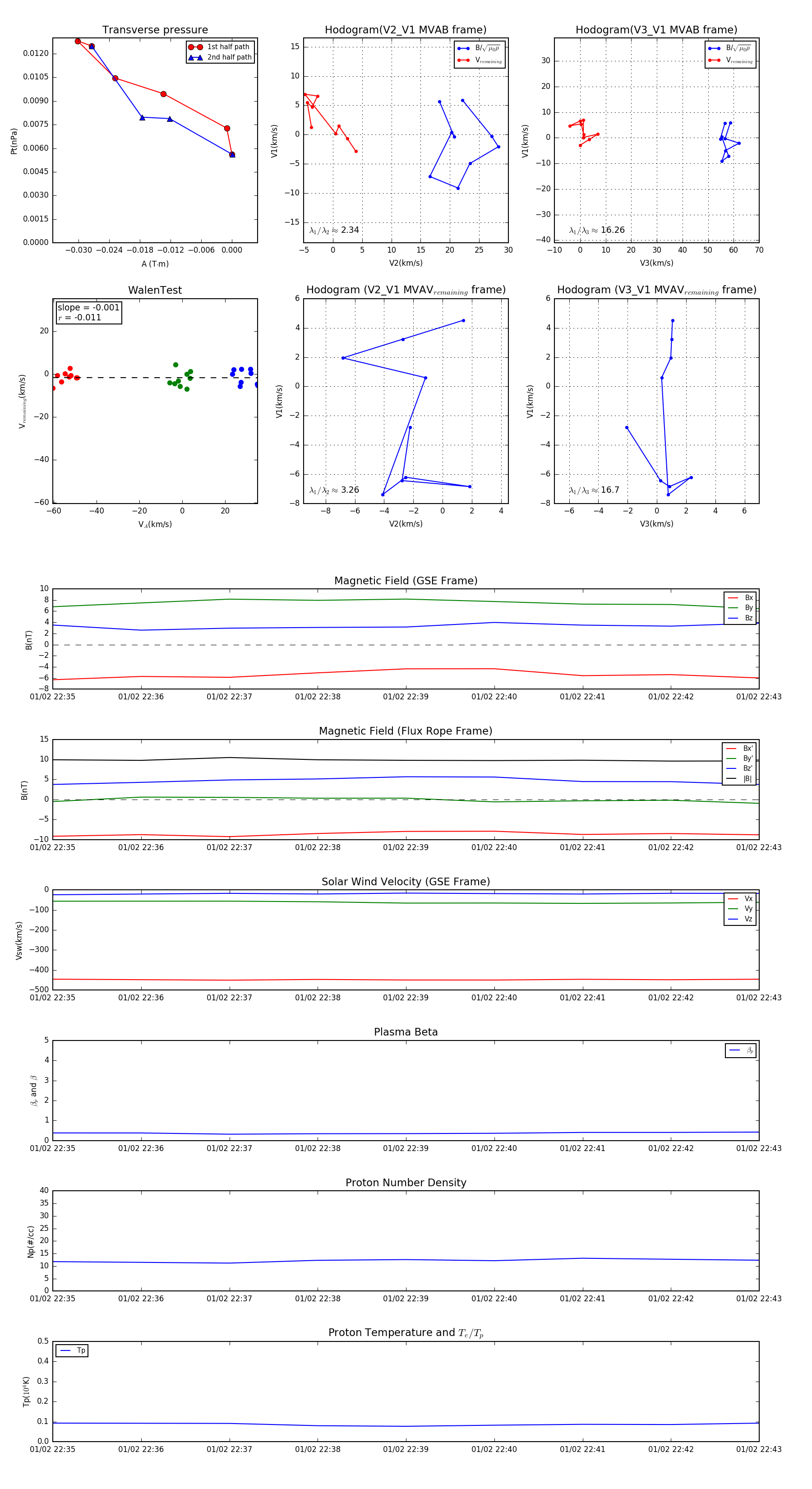
Flux Rope in 2004

Flux Rope Event 2004-01-02 22:35 ~ 2004-01-02 22:43 (9 minutes)


plot