HOME   LIST
‹–   –›

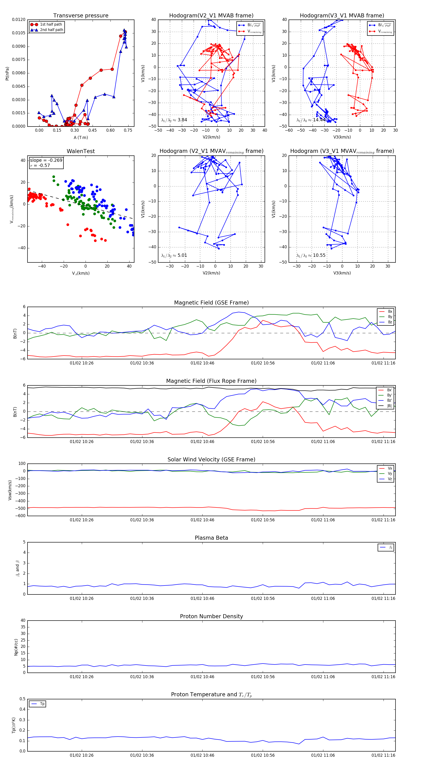
Flux Rope in 2004

Flux Rope Event 2004-01-02 10:17 ~ 2004-01-02 11:18 (62 minutes)


plot