HOME   LIST
‹–   –›

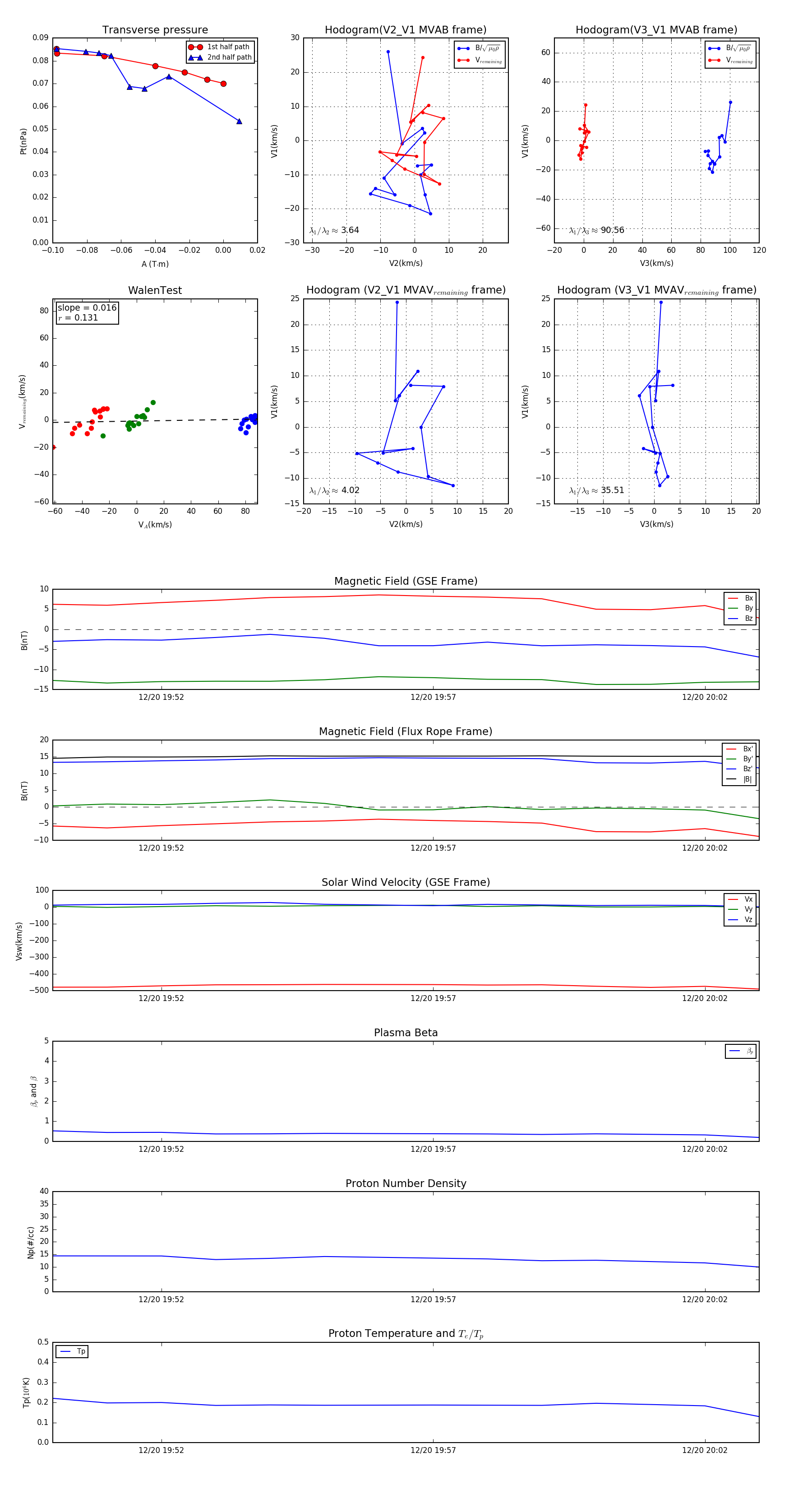
Flux Rope in 2003

Flux Rope Event 2003-12-20 19:50 ~ 2003-12-20 20:03 (14 minutes)


plot