HOME   LIST
‹–   –›

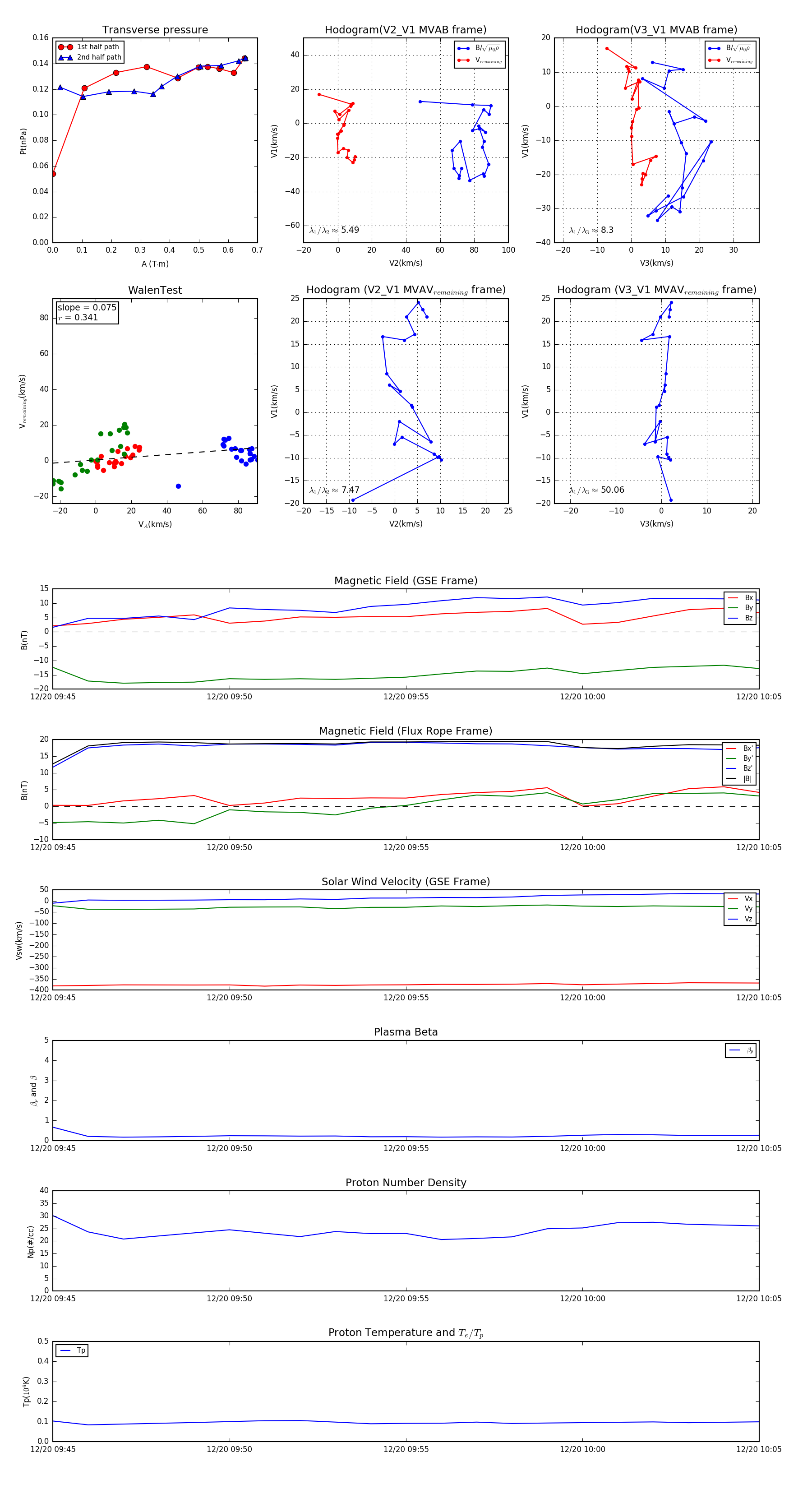
Flux Rope in 2003

Flux Rope Event 2003-12-20 09:45 ~ 2003-12-20 10:05 (21 minutes)


plot