HOME   LIST
‹–   –›

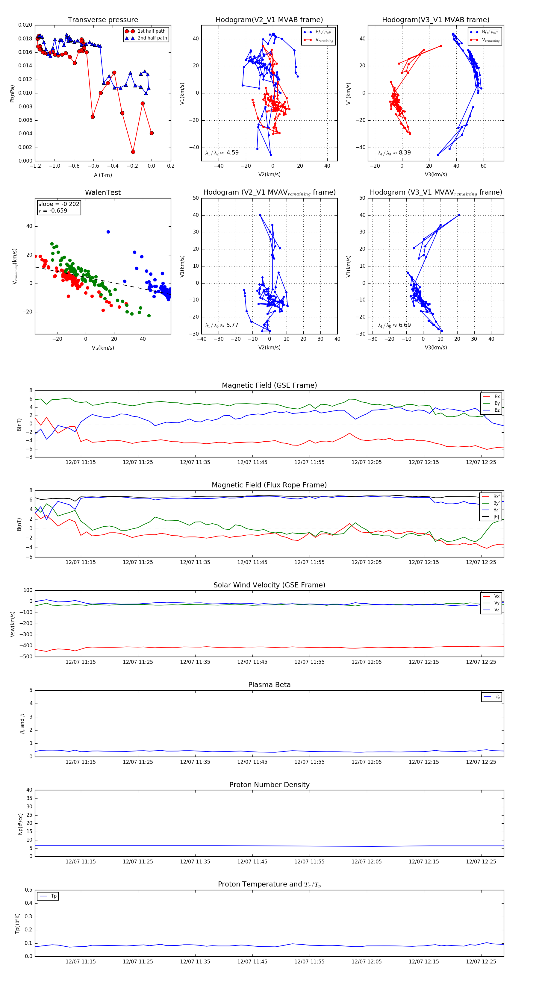
Flux Rope in 2003

Flux Rope Event 2003-12-07 11:07 ~ 2003-12-07 12:29 (83 minutes)


plot