HOME   LIST
‹–   –›

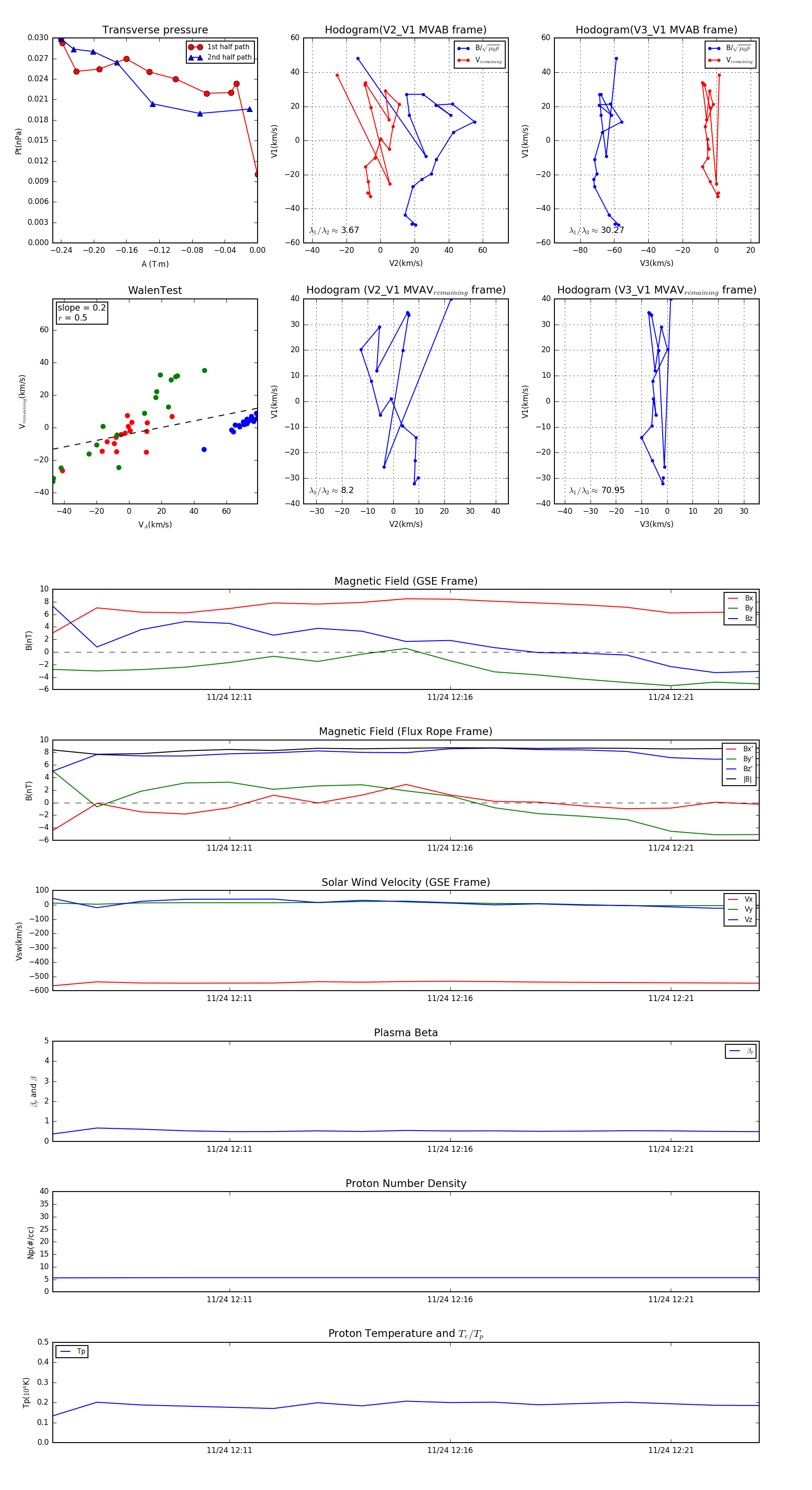
Flux Rope in 2003

Flux Rope Event 2003-11-24 12:07 ~ 2003-11-24 12:23 (17 minutes)


plot