HOME   LIST
‹–   –›

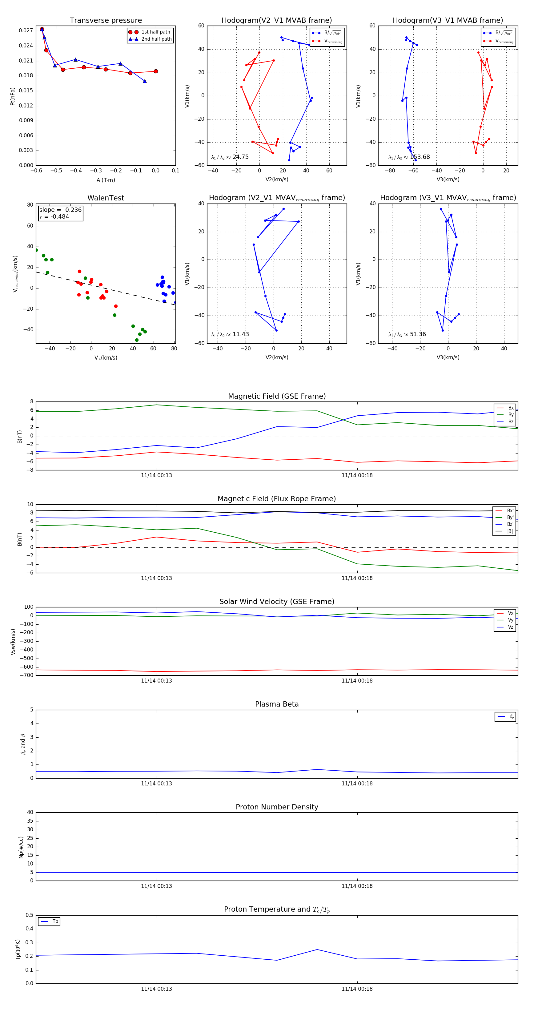
Flux Rope in 2003

Flux Rope Event 2003-11-14 00:10 ~ 2003-11-14 00:22 (13 minutes)


plot