HOME   LIST
‹–   –›

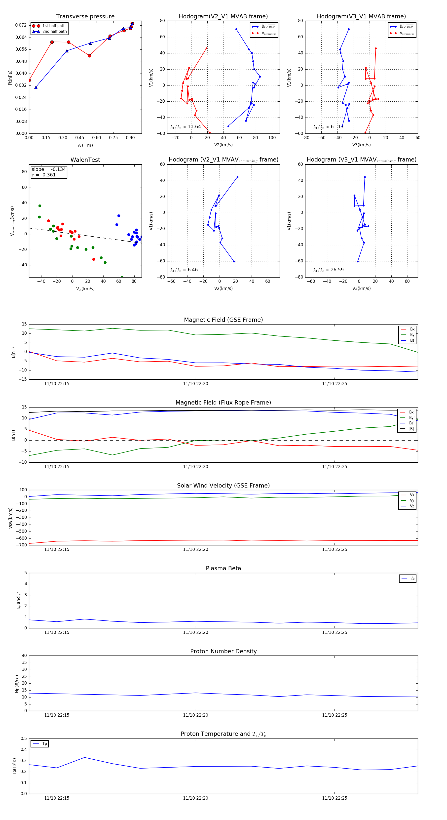
Flux Rope in 2003

Flux Rope Event 2003-11-10 22:14 ~ 2003-11-10 22:28 (15 minutes)


plot