HOME   LIST
‹–   –›

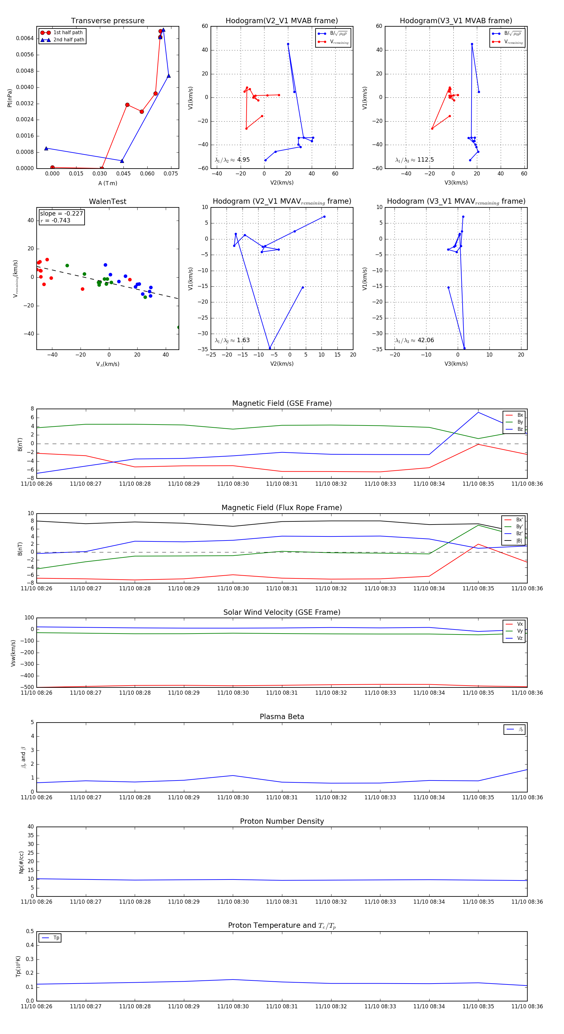
Flux Rope in 2003

Flux Rope Event 2003-11-10 08:26 ~ 2003-11-10 08:36 (11 minutes)


plot