HOME   LIST
‹–   –›

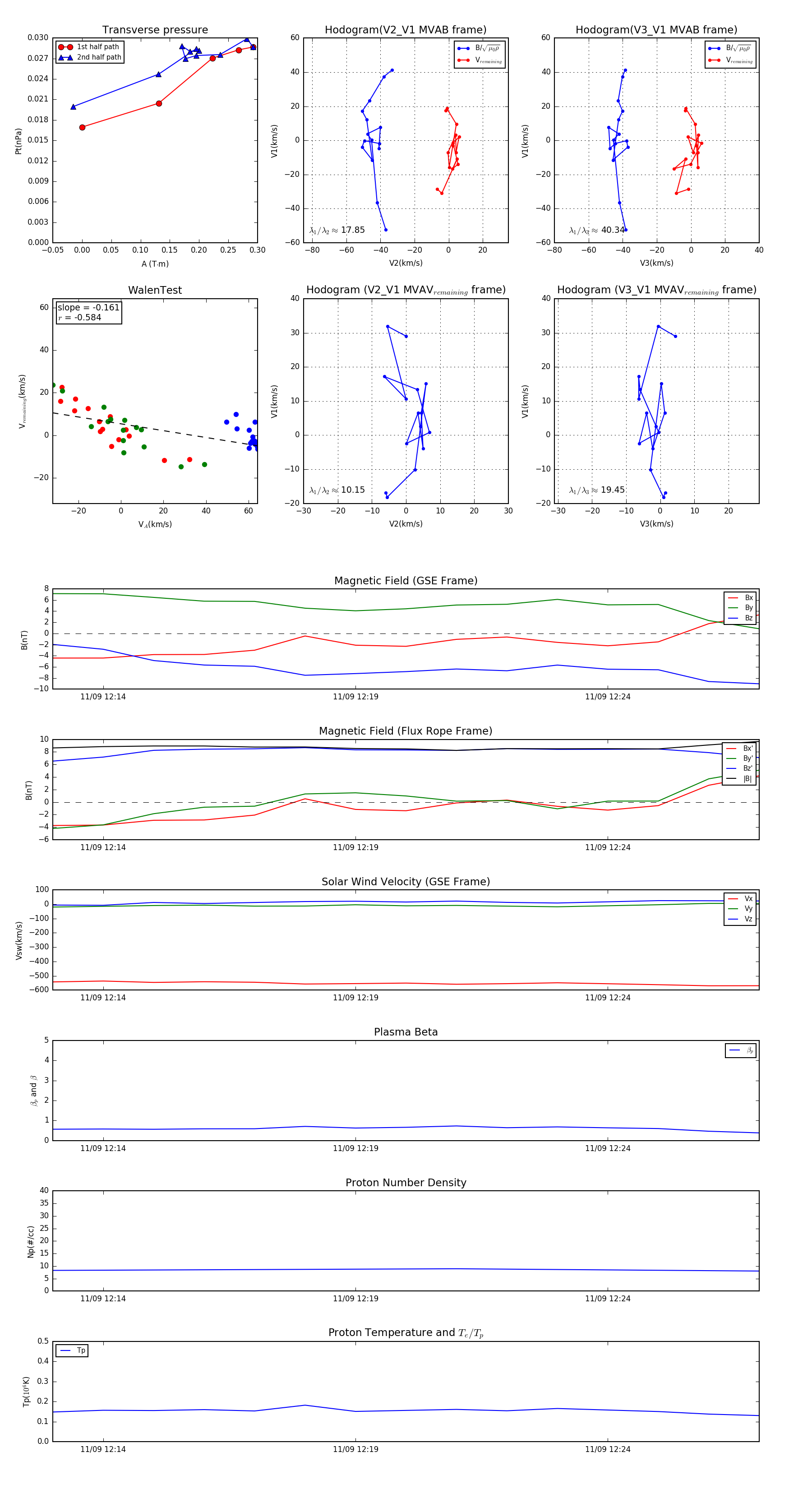
Flux Rope in 2003

Flux Rope Event 2003-11-09 12:13 ~ 2003-11-09 12:27 (15 minutes)


plot