HOME   LIST
‹–   –›

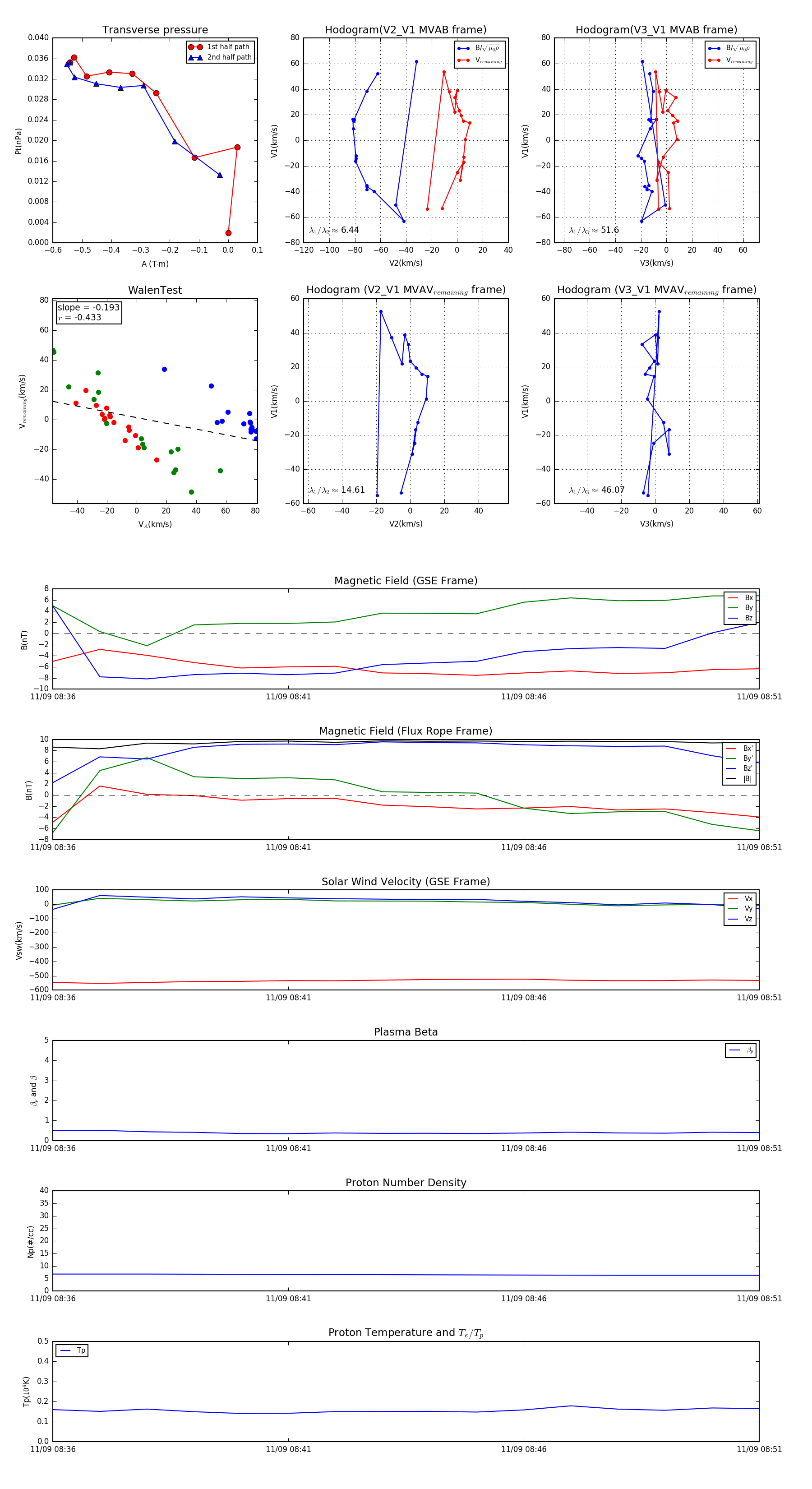
Flux Rope in 2003

Flux Rope Event 2003-11-09 08:36 ~ 2003-11-09 08:51 (16 minutes)


plot