HOME   LIST
‹–   –›

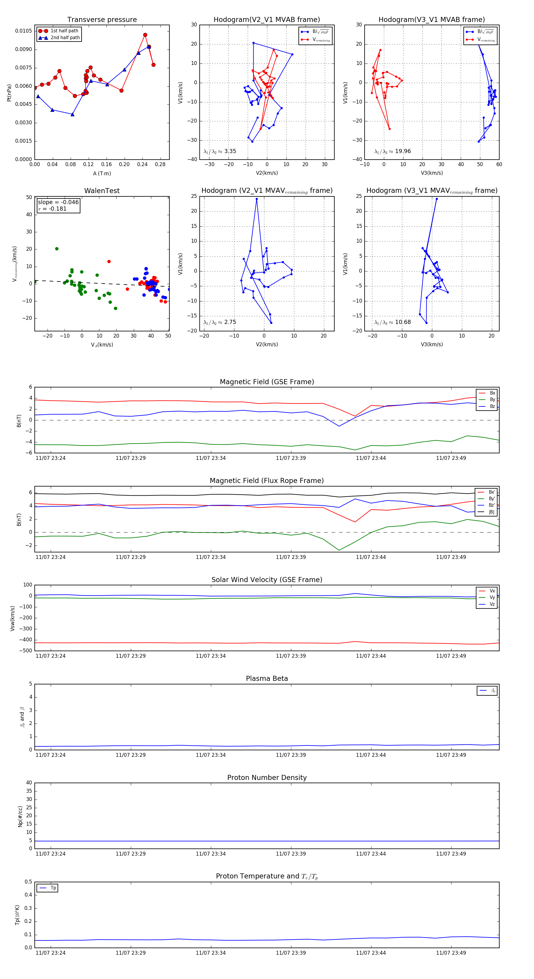
Flux Rope in 2003

Flux Rope Event 2003-11-07 23:23 ~ 2003-11-07 23:52 (30 minutes)


plot