HOME   LIST
‹–   –›

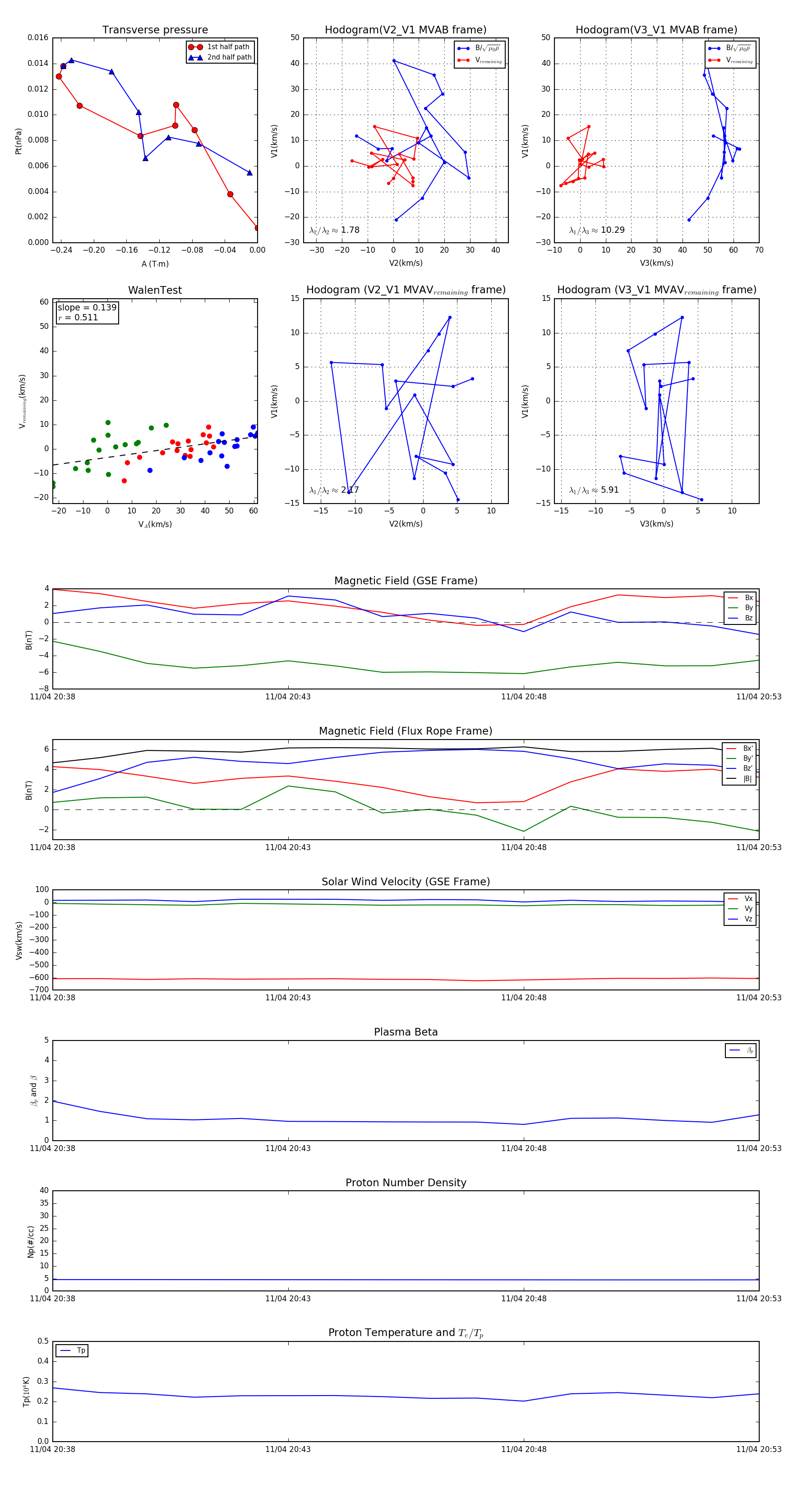
Flux Rope in 2003

Flux Rope Event 2003-11-04 20:38 ~ 2003-11-04 20:53 (16 minutes)


plot