HOME   LIST
‹–   –›

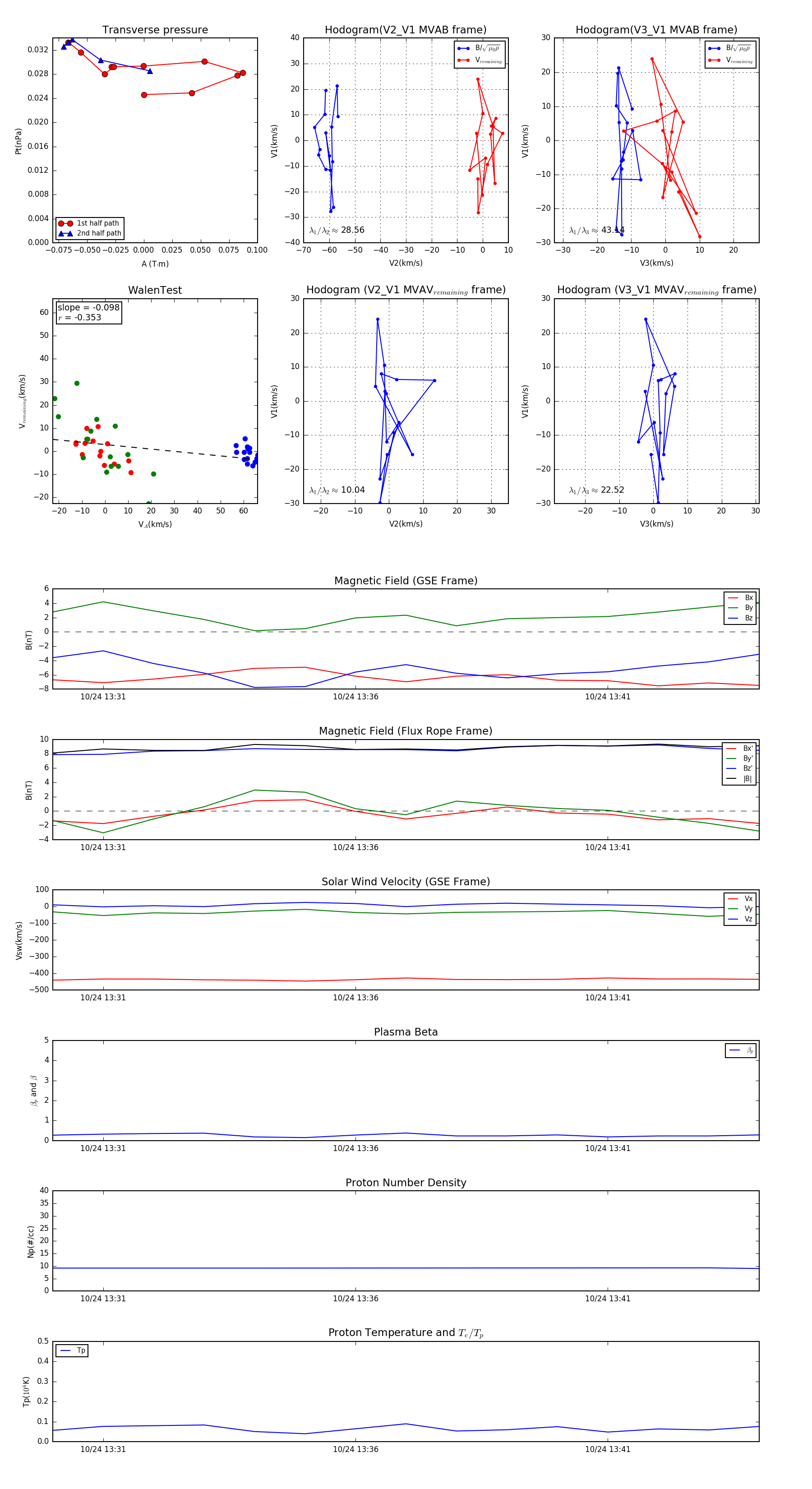
Flux Rope in 2003

Flux Rope Event 2003-10-24 13:30 ~ 2003-10-24 13:44 (15 minutes)


plot