HOME   LIST
‹–   –›

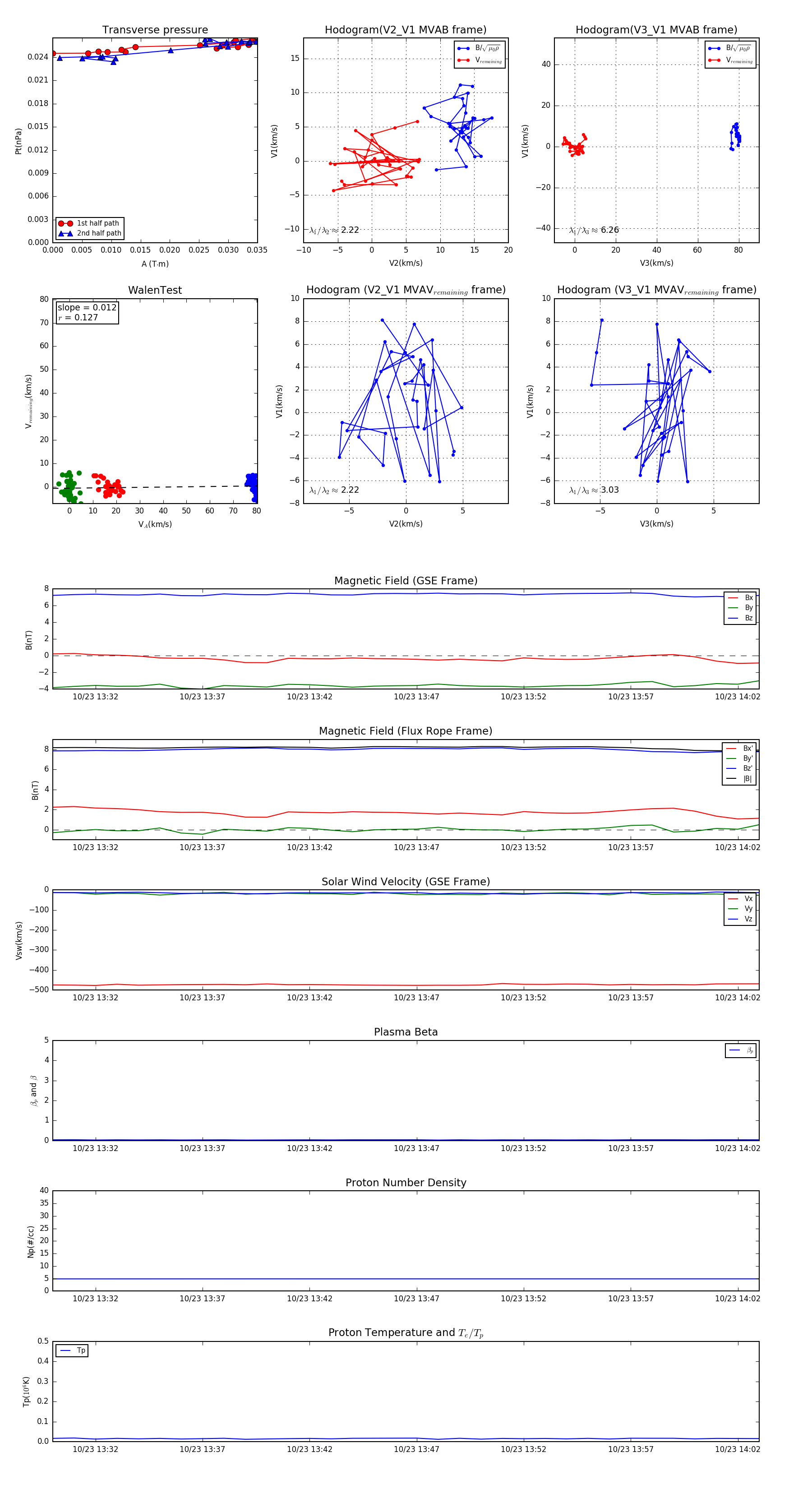
Flux Rope in 2003

Flux Rope Event 2003-10-23 13:30 ~ 2003-10-23 14:03 (34 minutes)


plot