HOME   LIST
‹–   –›

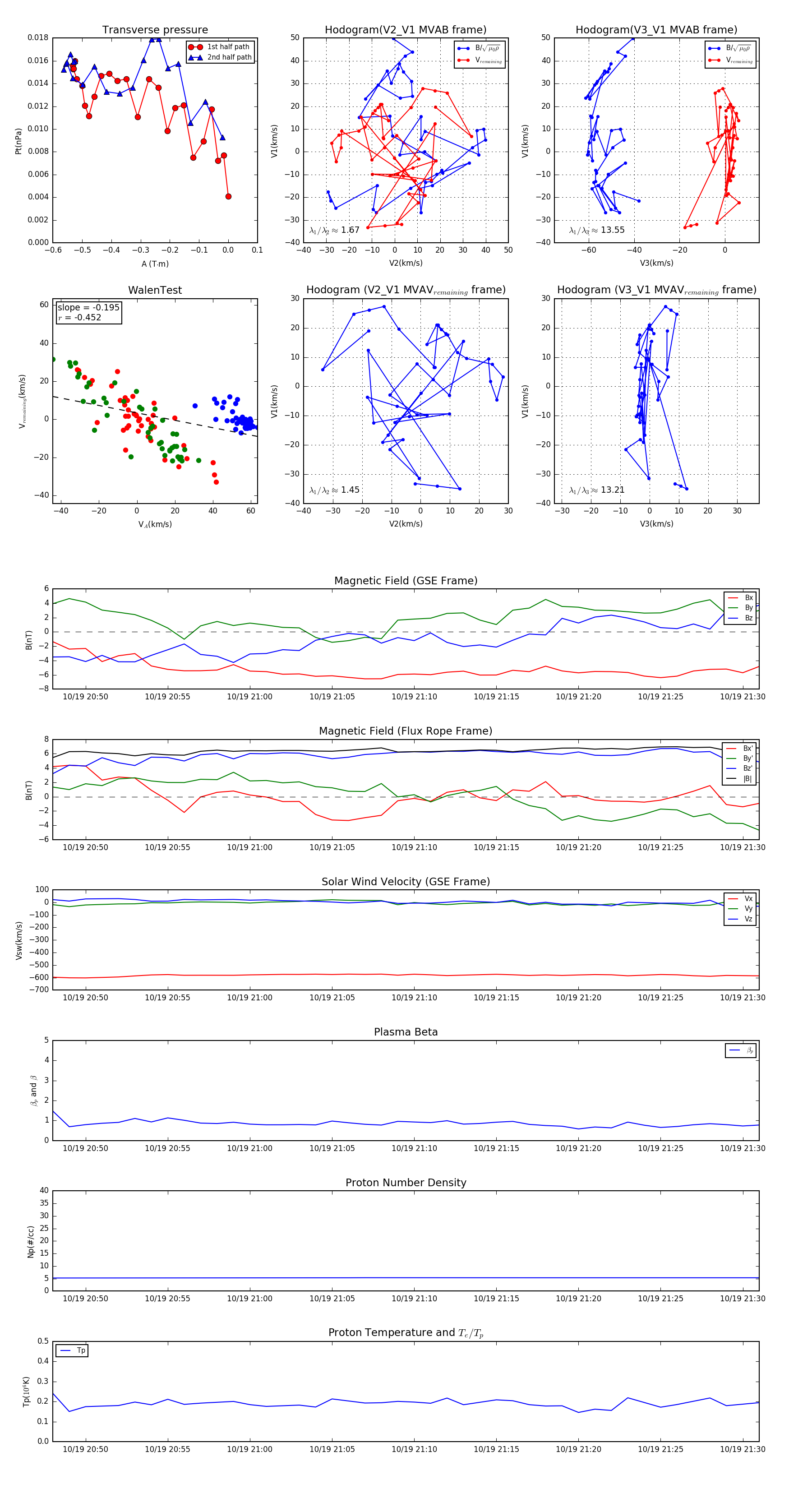
Flux Rope in 2003

Flux Rope Event 2003-10-19 20:48 ~ 2003-10-19 21:31 (44 minutes)


plot