HOME   LIST
‹–   –›

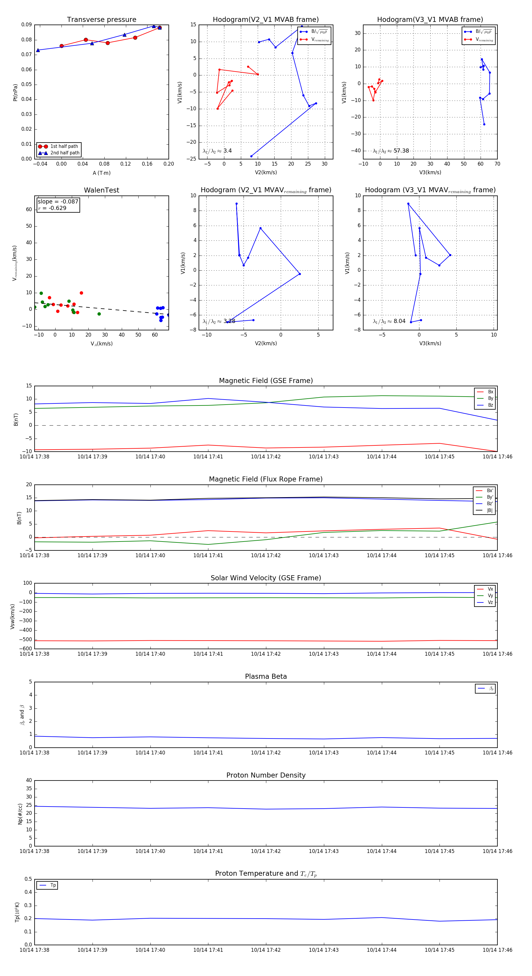
Flux Rope in 2003

Flux Rope Event 2003-10-14 17:38 ~ 2003-10-14 17:46 (9 minutes)


plot